• Предмет: Математика
  • Автор: k1l4l423y589y2q87543
  • Вопрос задан 3 года назад

Ответи пж срочно можно без пояснения

Приложения:

Ответы

Ответ дал: liptolip
1

Пошаговое объяснение:

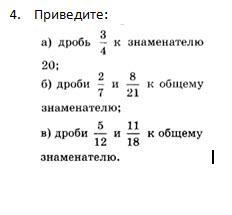
15/20

6/21 и 8/21

15/36 и 22/36

в первом делишь 20 на 4 ,получаешь пять,соответственно тебе надо умножить числитель и знаменатель на 5,чтобы привести знаменатель к 20

во 2ом ищешь число, которая делится и на 21 и на 7 , 21:21=1, 21:7=3, следовательно всю первую дробь умножает на 3 (всм и числ. и знам.) ,а вторую умножаешь на 1

в 3ем так же ищешь число,которое делится и на 12 и на 18

36:12 = 3

36:18=2

делаешь по тому же принципу

Вас заинтересует