• Предмет: Физика
  • Автор: balagazovaa31
  • Вопрос задан 3 года назад

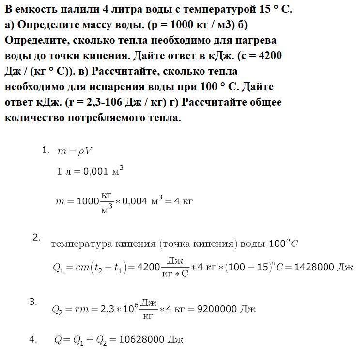
В емкость налили 4 литра воды с температурой 15 ° C. а) Определите массу воды. (p = 1000 кг / м3) б) Определите, сколько тепла необходимо для нагрева воды до точки кипения. Дайте ответ в кДж. (c = 4200 Дж / (кг ° C)). в) Рассчитайте, сколько тепла необходимо для испарения воды при 100 ° C. Дайте ответ кДж. (r = 2,3-106 Дж / кг) г) Рассчитайте общее количество потребляемого тепла.


dedpull1223: Спасибо
dedpull1223: Помог чем смог
balagazovaa31: а ты можешь написать тут просто там половина не видно?
balagazovaa31: если не трудно
dedpull1223: Написать не могу
balagazovaa31: жаль
balagazovaa31: но полюбому спасибо
dedpull1223: Извини
balagazovaa31: ничего :)

Ответы

Ответ дал: dedpull1223
2

Ответ:

Вот ответ данной задачи

Объяснение:

Если не сложно сделай мой ответ лучшим, спасибо бро!!!!

Приложения:

balagazovaa31: спасибо чувак, но там почти ничего не видно
balagazovaa31: если что сделаю лучшим ответом
dedpull1223: Там просто вся картинка не уместилась
balagazovaa31: знаю, но можешь написать тут если не трудно?
dedpull1223: Ну так делаешь ответ лучшим?
balagazovaa31: тут нету пока "ответ лучшим"
balagazovaa31: как выйдет так сделаю
Ответ дал: svyazistka2010
4

Ответ:

ответ во вложении

Объяснение:

Приложения:
Вас заинтересует