• Предмет: Алгебра
  • Автор: Аноним
  • Вопрос задан 3 года назад

Алгебра тжб барлығын жазып беріңші пж! Срочнооооооо керек!!!!! ​

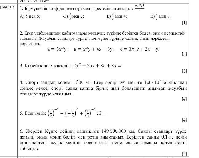
Приложения:

Ответы

Ответ дал: satygulovkanat112
3

Ответ:

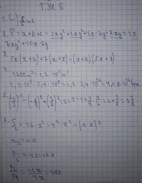
сенікіндей емес но осыған қарап шығарсаң болады

Приложения:

Аноним: Жазып болдым уже
Аноним: Маған енді геометрия керек
satygulovkanat112: тжб ма
Вас заинтересует