• Предмет: Алгебра
  • Автор: Аноним
  • Вопрос задан 3 года назад

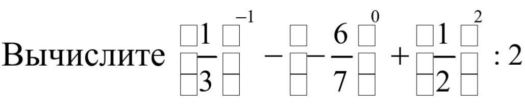
Вычислите Вычислите Вычислите​

Приложения:

Ответы

Ответ дал: tatsach
3

Ответ:

Объяснение:

........................

Приложения:
Вас заинтересует