• Предмет: Математика
  • Автор: youliafurs19
  • Вопрос задан 3 года назад

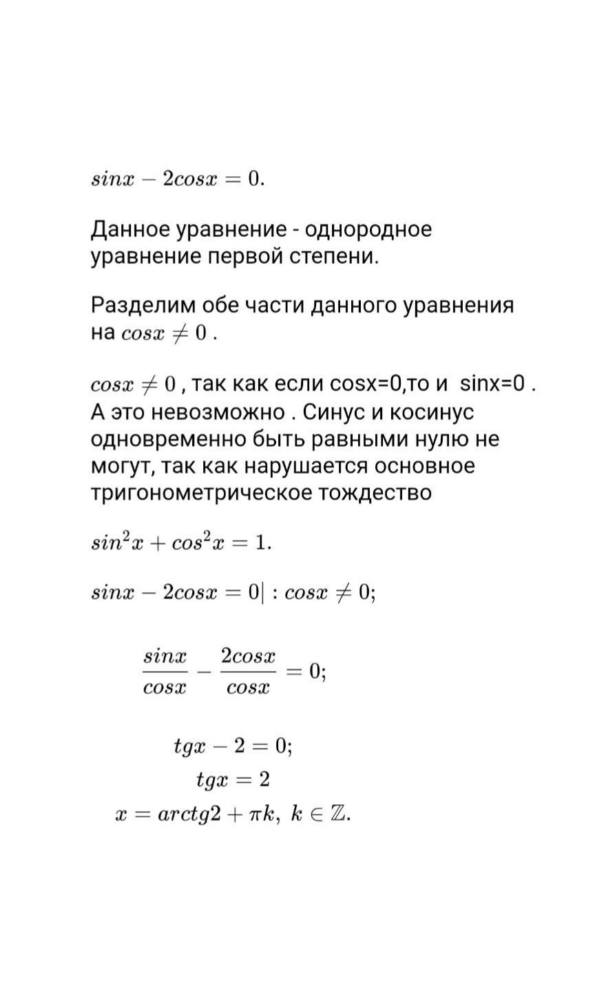
2cosx->__0 дайте пожалуйста решегия

Ответы

Ответ дал: WindyWelss
0

Ответ на фото..........

Приложения:
Вас заинтересует