• Предмет: Математика
  • Автор: SuperVladik
  • Вопрос задан 3 года назад

РЕБЯТ ПОСЛЕДНЕЕ ОТДАЮ ЗА ОДИН ПРИМЕР!!!!
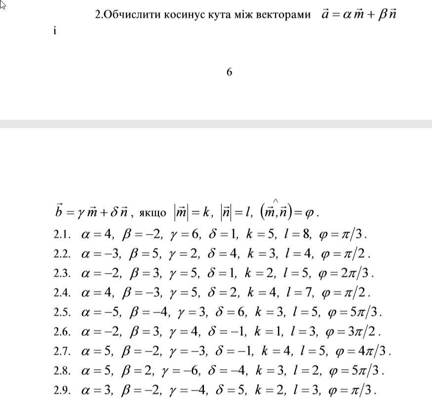
НУЖНО РЕШИТЬ ПРИМЕР 2.9

Приложения:

Ответы

Ответ дал: mishsvyat
1

Ответ:

Пошаговое объяснение:

\vec{a}=3\cdot \vec{m}-2\cdot \vec{n}\\\\\vec{b}=-4\cdot \vec{m}+5\cdot \vec{n}\\\\|\vec{m}|=2\\\\|\vec{n}|=3\\\\(\vec{m} \land  \vec{n})=\frac{\pi}{3}

Косинус угла между векторами \vec{a} и \vec{b} равен:

cos(\vec{a}\land \vec{b})=\frac{(\vec{a}; \, \vec{b})}{|\vec{a}|\cdot |\vec{b}|}

1. Скалярное произведение (\vec{a}; \, \vec{b})

(\vec{a};\, \vec{b})=(3\vec{m}-2\vec{n};\,-4\vec{m}+5\vec{n})=-12|\vec{m}|^2+15(\vec{m};\,\vec{n})+8(\vec{n};\,\vec{m})-10|\vec{n}|^2=\\\\=-12|\vec{m}|^2+23(\vec{m};\,\vec{n})-10|\vec{n}|^2=-12\cdot 2^2+23\cdot 2\cdot 3 \cdot cos(\frac{\pi}{3} )-10\cdot 3^2=\\\\=-48+69-90=-69

2. Модуль |\vec{a}|

(\vec{a};\,\vec{a})=|\vec{a}|^2\\\\(3\vec{m}-2\vec{n};\,3\vec{m}-2\vec{n})=9|\vec{m}|^2 -6(\vec{m};\,\vec{n}) -6(\vec{n};\,\vec{m})+4|\vec{n}|^2=\\\\=9\cdot 2^2 -12\cdot 2\cdot3\cdot cos(\frac{\pi}{3} ) +4\cdot 3^2 = 36-36+36=36\\\\|\vec{a}|=\sqrt{36}=6

3. Модуль |\vec{b}|

(\vec{b};\,\vec{b})=|\vec{b}|^2\\\\(-4\vec{m}+5\vec{n};\,-4\vec{m}+5\vec{n})=16|\vec{m}|^2 -20(\vec{m};\,\vec{n}) -20(\vec{n};\,\vec{m})+25|\vec{n}|^2=\\\\=16\cdot 2^2 -40\cdot 2\cdot3\cdot cos(\frac{\pi}{3} ) +25\cdot 3^2 =64-120+225=169\\\\|\vec{b}|=\sqrt{169}=13

Окончательно:

cos(\vec{a}\land \vec{b})=\frac{-69}{6\cdot 13}=-\frac{23}{26}


SuperVladik: Ты лучший, брат! Помоги еще со следующим, пожалуйста. Очень нужно.
Вас заинтересует