• Предмет: Алгебра
  • Автор: Аноним
  • Вопрос задан 3 года назад

срочно срочно срочно прошуу
срочно срочно

Приложения:

Ответы

Ответ дал: ildar50
0

Ответ:

Объяснение:

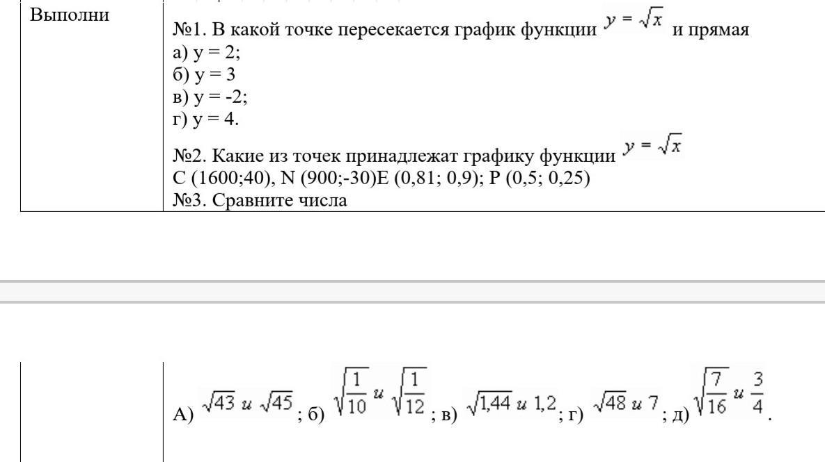
№1.  a) При y=2;   2=√x; x=4.

б) При y=3; 3=√x; x=9.

в) При у=-2;  решения нет.

г) При у=4; 4=√x; x=16.

***

№2. С(1600;40); 40=√1600; 40=40 - принадлежит.

N(900; -30); -30=√900;  -30≠30 - не принадлежит.

Е(0,81;0,9); 0,9=√0,81;  0,9=0,9 - принадлежит.

Р(0,5; 0,25); 0,25=√0,5;  0,25≠0,707 - не принадлежит.

***

№3.  Сравнить числа:

a) √43 и √45; 43<45, значит и √43<√45;

б) √1/10 и √1/12;  1/10>1/12, значить и √1/10>√1/12;

в)  √1,44 и 1,2;  1,44=1,2, значит они равны.

г) √48 и 7; √48≈6,93; значит √48<7 (7²=49, что больше 48).

д) √7/16 и 3/4; (3/4)²=9/16; значит √7/16<3/4.

Вас заинтересует