• Предмет: Алгебра
  • Автор: gghavika
  • Вопрос задан 3 года назад

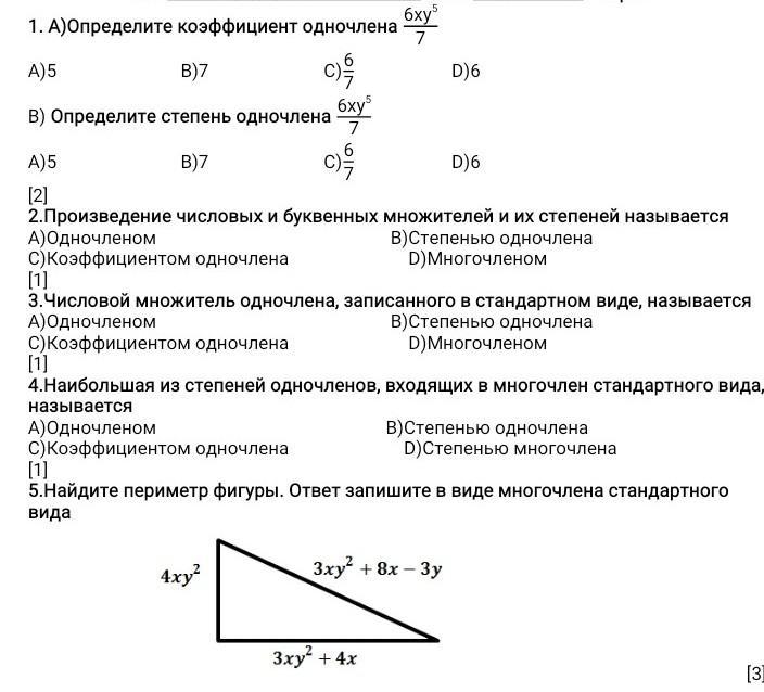
найдите периметр треугольника, ответ запишите в виде многочлена стандартного вида и ответь на тесты пожалуйста​

Приложения:

gghavika: пожалуйста помогите

Ответы

Ответ дал: tanyxatanyxa7
1

Ответ:

Степень равна 4

Объяснение:


meblingsi: Пожалуйста прошу вас помогите
meblingsi: решить примеры
meblingsi: они у меня в профиле
meblingsi: мне срочно очень срочно нужно решить до 15:40
Вас заинтересует