Ответы
Ответ дал:
0
Объяснение:
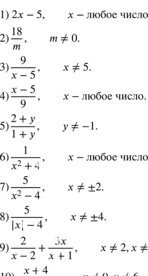
выше все на картинках если не правильно то извините)
Приложения:


Вас заинтересует
2 года назад
2 года назад
2 года назад
2 года назад
7 лет назад
7 лет назад
9 лет назад