• Предмет: Химия
  • Автор: sviridkinadasa
  • Вопрос задан 3 года назад

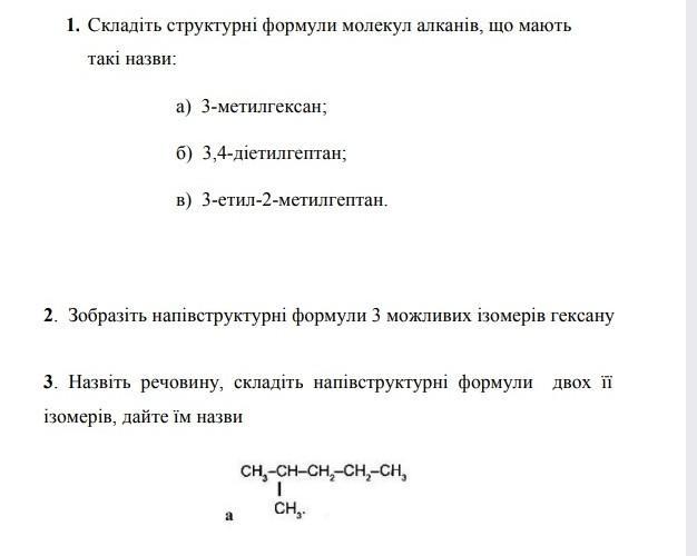
Допоможіть будь ласка ​

Приложения:

Ответы

Ответ дал: svetka1574
0

Ответ:

Объяснение:

1) а) CH3 - CH2 - CH(CH3) - CH2 - CH2- CH3

б) CH3 - CH2 - CH(C2H5) - CH(C2H5) - CH2 - CH2 - CH3

в) CH3 - CH(CH3) - CH(C2H5) - CH2 - CH2 - CH2 - CH3

2) CH3-CH2-CH2-CH2-CH2-CH3   гексан

СH3 - СH(CH3) - СH2 - СH2 - СH3  2-метилпентан

CH3 - CH(CH3) - CH(CH3) - CH3   2,3-диметилбутан

СH3 - СH2 - СH(CH3) - СH2 - СH3   3-метилпентан

3) 2-метилпентан

CH3-CH2-CH2-CH2-CH2-CH3   гексан

CH3-CH2-CH(CH3)-CH2-CH3  3-метилпентан

Вас заинтересует