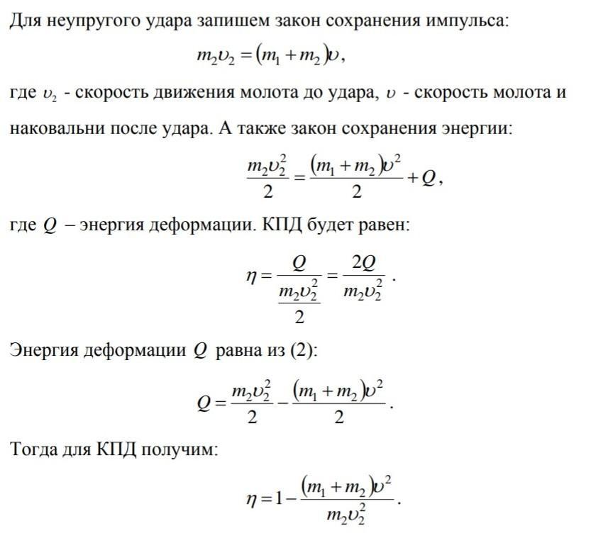
По небольшому куску мягкого железа, лежащему на наковальне массой m1 = 300 кг, ударяет молот массой m2 = 8 кг. Определить КПД η удара, если удар неупругий. Полезной считать энергию, затраченную на деформацию куска железа
Ответы
Ответ дал:
3
Ответ:
0.974 или 97.4%
Объяснение:
m1=300
m2=8
η-?
Приложения:


medokony:
Большое спасибо!
Вас заинтересует
2 года назад
2 года назад
2 года назад
7 лет назад
9 лет назад