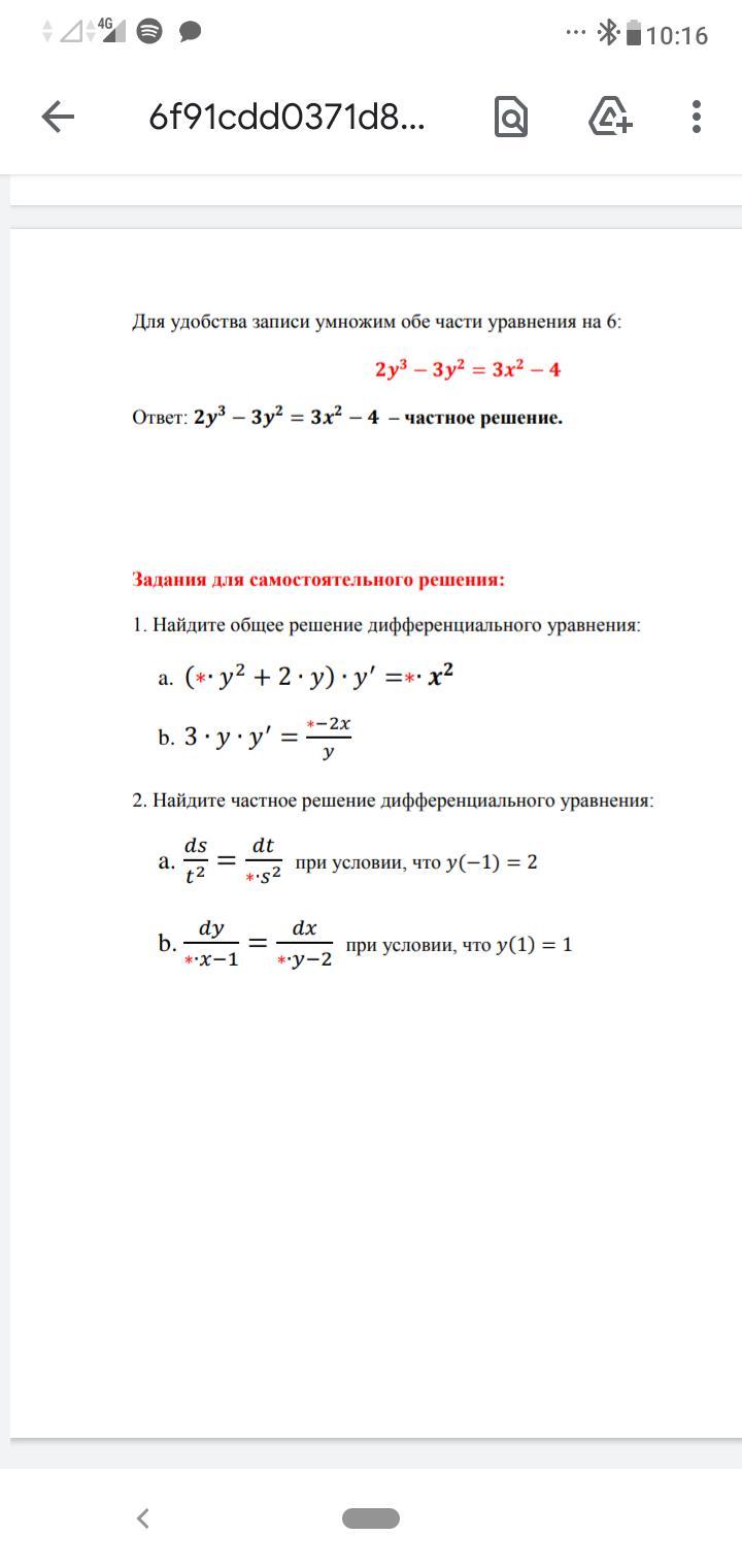
Решите дифференциальные уравнения. Нужно решить второе задание, хотя бы 1 уравнение
Приложения:

Miroslava227:
А что за звёздочка?
Ответы
Ответ дал:
0
Ответ:
решение на фотографии
Приложения:

Вас заинтересует
2 года назад
2 года назад
2 года назад
7 лет назад
9 лет назад