• Предмет: Алгебра
  • Автор: yegoriner
  • Вопрос задан 3 года назад

ПОМОГИТЕ ПОЖАЛУЙСТА СРОЧНО! ДАЮ 40 БАЛЛОВ!!
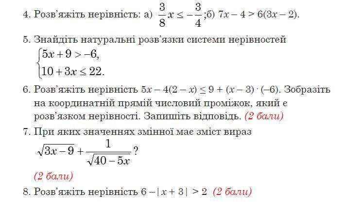
Вопросы на скриншотах

Приложения:

Ответы

Ответ дал: rahlenko007
2

Ответ:

Объяснение:

№1

a)3x-2>0\\3x>2\\x>\frac{2}{3} \\\\b)-x+2>0\\2>x\\\\c)x+9<0\\x<-9\\\\d)-2x-1<0\\-2x<1\\x>-\frac{1}{2} \\

Ответ: Б)

№2

\left \{ {{3x\leq 15}\atop {x+8>0}} \right. \\\\\left \{ {{x\leq \frac{15}{3}  } \atop {x>8}} \right. \\\\\left \{ {{x\leq 5} \atop {x>-8}} \right. \\\\

x (-8;5]

Ответ: В)

№3

\left \{ {{5-4x<17} \atop {3+5x<23}} \right. \\\\\left \{ {{-4x<12} \atop {5x<20}} \right. \\\\\left \{ {{x>-\frac{12}{4} } \atop {x<\frac{20}{5} }} \right. \\\\\left \{ {{x>-3} \atop {x<4}} \right. \\\\

x (-3;4)

Ответ: В)

№4

a)\frac{3}{8} x\leq -\frac{3}{4} \\\\x\leq -\frac{3}{4} : \frac{3}{8} \\\\x\leq -\frac{3*8}{3*4} \\\\x\leq -\frac{8}{4}\\\\x\leq -2

x (-;-2]

b)7x-4>6(3x-2)\\\\7x-4>18x-12\\\\7x-18x>-12+4\\\\-11x>-8\\\\x<\frac{8}{11}

x (-;-\frac{8}{11} ]

№5

\left \{ {{5x+9>-6} \atop {10+3x\leq 22}} \right. \\\\\left \{ {{5x>-6-9} \atop {3x\leq 22-10}} \right. \\\\\left \{ {{5x>-15} \atop {3x\leq 12}} \right. \\\\\left \{ {{x>-\frac{15}{5} } \atop {x=\frac{12}{3} }} \right.\\\\\left \{ {{x>-3} \atop {x\leq 4}} \right. \\\\

x (-3;4 ]

№6

5x-4(2-x)\leq 9+(x-3)*(-6)\\\\5x-8+4x\leq 9-6x+18\\\\9x-8\leq 27-6x\\\\9x+6x\leq 27+8\\\\15x\leq 35\\\\x\leq \frac{7}{3}\\\\x\leq 2\frac{1}{3}

x (-;2\frac{1}{3} ]

(Рисунок 6)

№7

\sqrt{3x-9}+\frac{1}{\sqrt{40-5x} }  \\\\a)3x-9\geq 0\\\\3x\geq 9\\\\x\geq \frac{9}{3} \\\\x\geq 3\\\\b)40-5x>0\\\\-5x>-40\\\\x<\frac{-40}{-5} \\\\x<8

x [3;+)

и

x (-;8)

(Рисунок 7)

Ответ: x [3;8)

№8

6-|x+3|>2\\\\-|x+3|>2-6\\\\-|x+3|>-4\\\\

-(x+3)>-4,         x+3\geq 0

-(-(x+3))>-4,    x+3< 0

x<1,      x\geq -3

x>-7,      x<-3

x [-3;1)

или

x (-7;-3)

(Рисунок 8)

Ответ: x (-7;1)

Приложения:

rahlenko007: Jמהאמצ רכר לקסןאא
rahlenko007: черт
rahlenko007: Отметь как лучшее пж
yegoriner: Немогу сори
yegoriner: Спасибо за решение
Вас заинтересует