• Предмет: Алгебра
  • Автор: gellervika
  • Вопрос задан 3 года назад

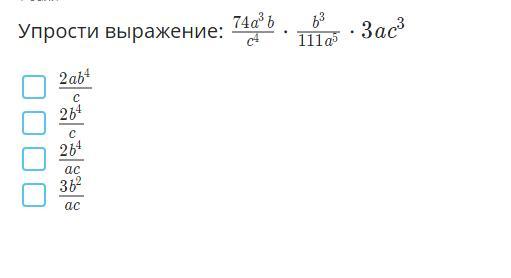
ПОМОГИТЕ С АЛГЕБРОЙ
ПРОШУ(((((((

Приложения:

Ответы

Ответ дал: EkaterinaB007
0

Ответ:

в первом первое:)

А остальное хз

Вас заинтересует