• Предмет: Геометрия
  • Автор: Fox2064
  • Вопрос задан 3 года назад

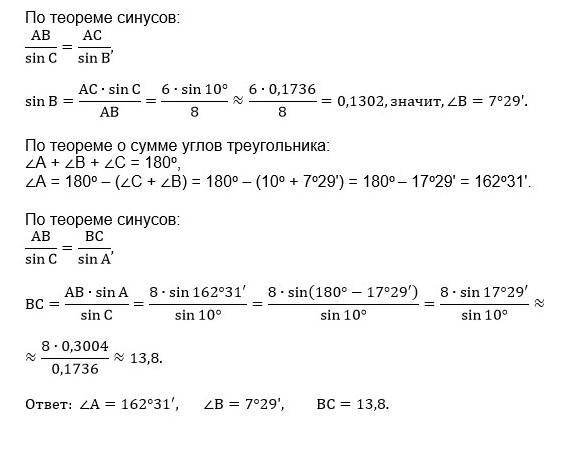
найдите неизвестные стороны и углы треугольника АВС, если АС = 6 см, АВ = 8 см, угол С = 10 град.​

Ответы

Ответ дал: karolinapetah
0

Ответ и объяснение:

  • На фото в низу

Приложения:
Вас заинтересует