• Предмет: Физика
  • Автор: markevichukr
  • Вопрос задан 3 года назад

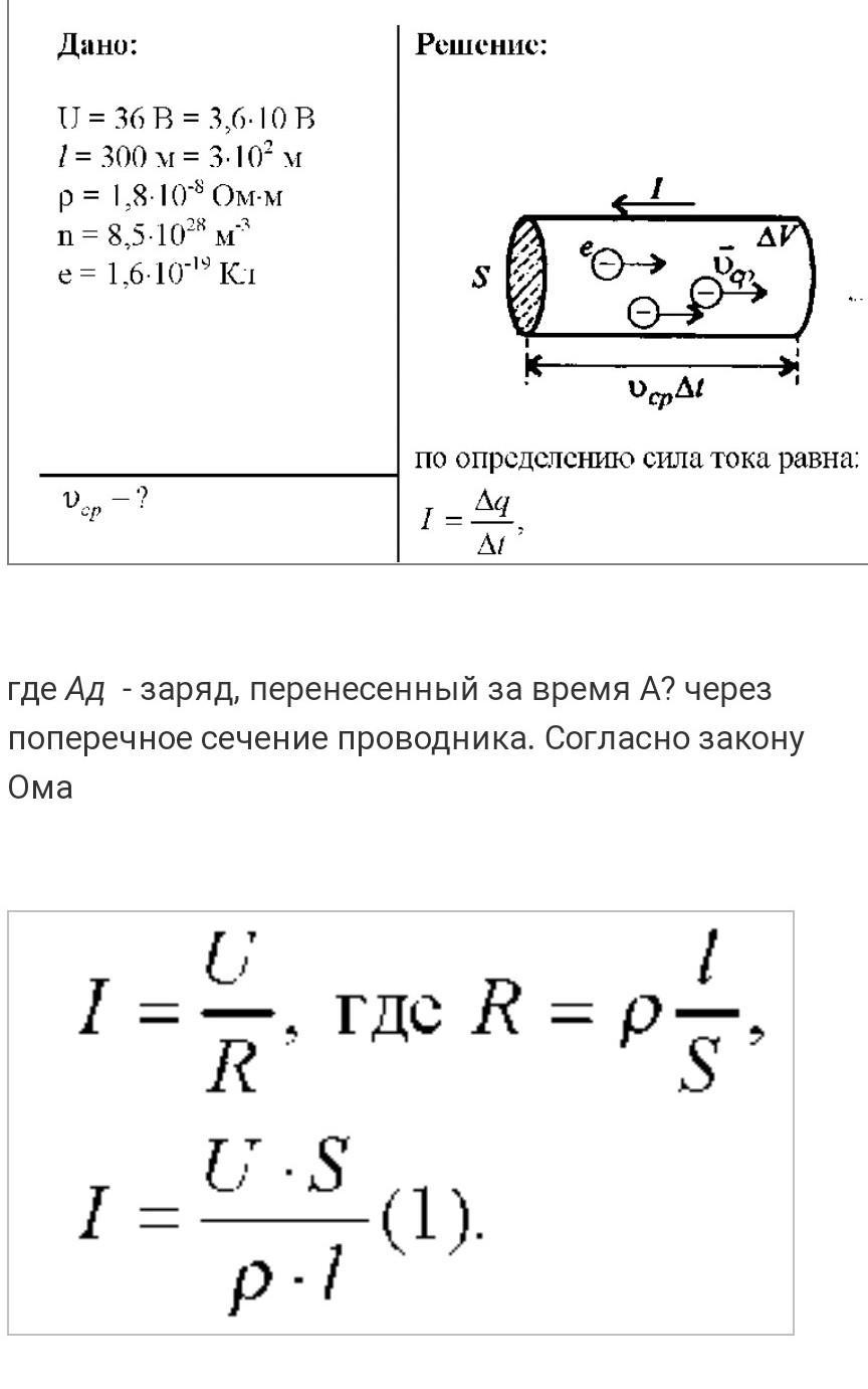
к концам медного провода длиной 300м примерами напряжения 36 в. найти скорость движения электронов, если их концентрация 8,5 * 10-²⁸м-³.​

Ответы

Ответ дал: 5kl99
2

Ответ:

Смотри задачу на фото)

Приложения:
Вас заинтересует