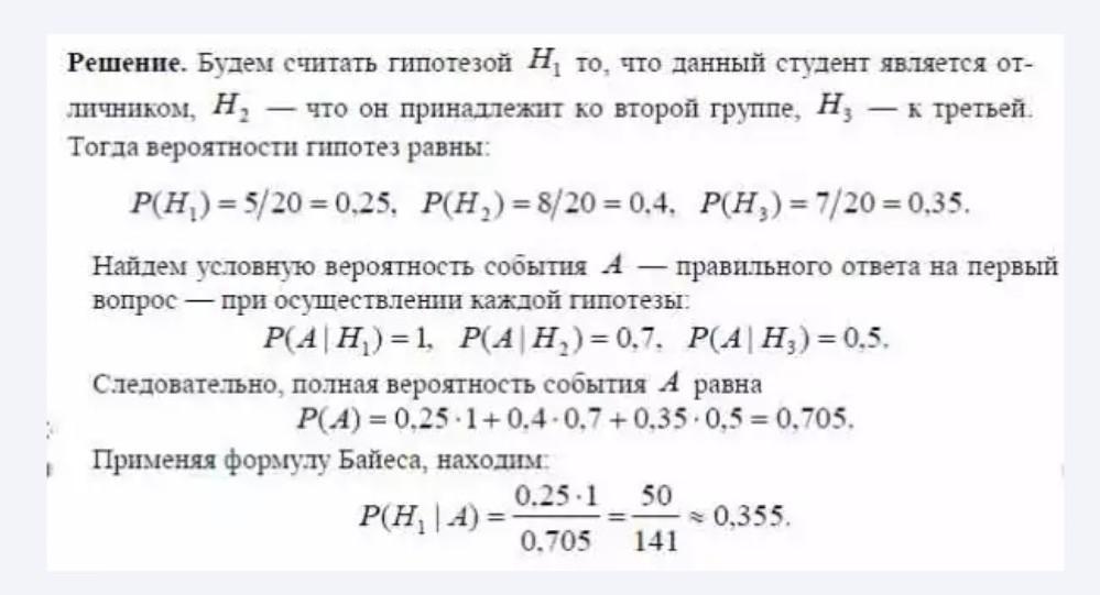
В студенческой группе 20 студентов из них 5 отличников которые знают все экзаменационные вопросы, 8 студентов знают ответы на 70% вопросов 7 студентов знают ответы на 50% вопросов. Первый вызванный студент ответил на первый контрольный вопрос. Найти вероятность того, что он отличник.
Решить через формулу полной вероятности и формулы Байеса;
Ответы
Ответ дал:
1
Ответ:
Решение самой задачи. Как-то так :з. Дерзай ^^
Приложения:

Вас заинтересует
2 года назад
2 года назад
7 лет назад
7 лет назад
9 лет назад