• Предмет: Алгебра
  • Автор: Аноним
  • Вопрос задан 3 года назад

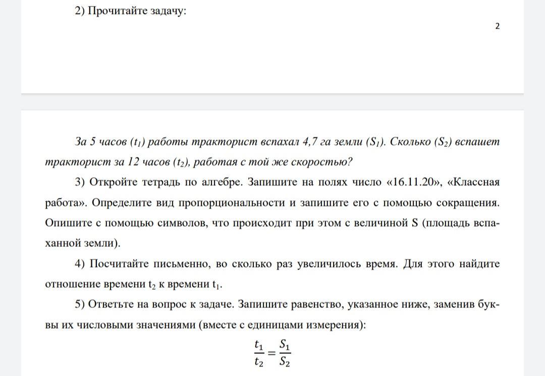
Помогите пожалуйста!!!Задания на фото

Приложения:

Zombynella: Ещё нужно это задание?

Ответы

Ответ дал: Zombynella
0

Ответ:

В решении.

Объяснение:

t₁ = 5 часов.

t₂ = 12 часов.

S₁ = 4,7 га

S₂ = ? га

Зависимость прямо пропорциональная: чем больше времени пашет, тем больше земли вспашет.

Пропорция:

t₁/t₂ = S₁/S₂

Применить основное свойство пропорции: произведение её крайних членов равно произведению средних.

t₁ * S₂ = t₂ * S₁

S₂ = (t₂ * S₁)/t₁

S₂ = (12 * 4,7)/5

S₂ = 56,4/5

S₂ = 11,28 (га).

Время увеличилось:

t₂/t₁ = 12/5 = 2,4 (раза).

Площадь земли также:

S₂/S₁ = 11,28/4,7 = 2,4 (раза).

Подтверждает, что зависимость прямо пропорциональная.

Вас заинтересует