• Предмет: Математика
  • Автор: lushnikovt
  • Вопрос задан 3 года назад

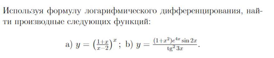
Помогите с логарифмическим дифференцированием, пожалуйста)

Приложения:

Ответы

Ответ дал: Miroslava227
2

Ответ:

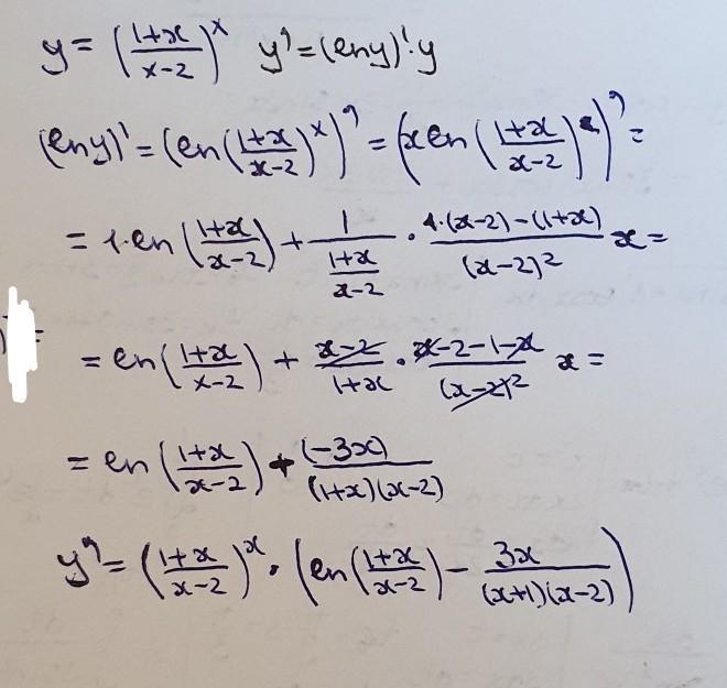
решение на фотографиях

Приложения:

lushnikovt: Огромное спасибо)
lushnikovt: Здравствуйте, можете пожалуйста помочь с последними двумя заданиями, пожалуйста?)
Вас заинтересует