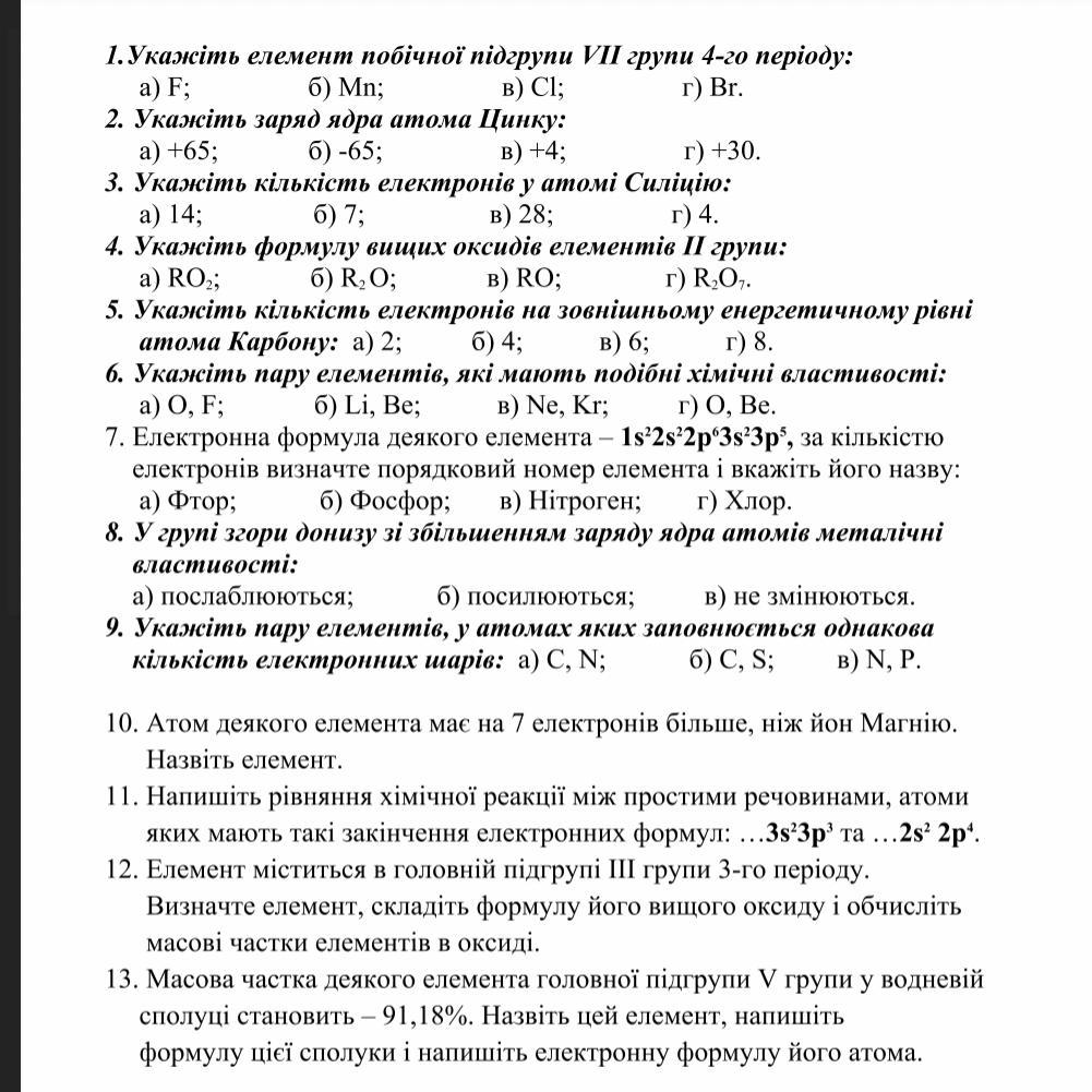
1. Укажіть елемент побічної підгрупи VII групи 4-го періоду: а) F; 2. Укажіть заряд ядра атома Цинку: а) +65; 3. Укажіть кількість електронів у атомі Силіцію: а) 143B г) Br. б) -65; в) +4; г) +30. б) 7%; в) 28; г) 4. 4. Укажіть формулу вищих оксидів елементів I групи: а) RO,; 5. Укажіть клькість електроніе на зовнішньому енергетичному рівні атома Карбону: а) 2; 6. Укажіть пару елементів, які мають подібні хімічні властивості: а) О, F%B 7. Електронна формула деякого елемента- 152s2p'3s 3р', за кількістю електронів визначте порядковий номер елемента і вкажіть його назву: а) Фтор; 8. У групі згори дөнизу зі збільенням заряду ядра атомів металічні властивості: а) послаблюються; в) RO; б) 4; в) 6; г) 8. б) Li, Be: в) Ne, Kr; г) О, Ве. б) Фосфор; в) Нітроген; г) Хлор. в) не змінюються. 9. Укажіть пару елементів, у атомах яких заповнюсться однакова в) N, P. б) посилюються; клькість електронних шарів: а) С, N; 10. Атом деякого елемента мас на 7 електронів більше, ніж йон Магнію. Назвіть елемент. 11. Напишіть рівняння хімічної реакції між простими речовинами, атоми яких мають такі закінчення електронних формул: ...3s'Зр' та 2s' 2p". 12. Елемент міститься в головній підгрупі I групи 3-го періоду. Визначте елемент, складіть формулу його вищого оксиду і обчисліть масові частки елементів в оксиді. 13. Масова частка деякого елемента головної підгрупи V групи у водневій сполуці становить - 91,18%. Назвіть цей елемент, напишіть формулу ціеі сполуки і напишіть електронну формулу його атома.
Приложения:

monazhovnir924:
Блин, я же хотела 40 добавить
Ответы
Ответ дал:
29
1)б
2)г
3)а
4)в
5)а
6)а
7)г
8)в
9)б
10)К- калій
11)
12)Аl - алюміній
Аl2О3
13)Р- фосфор.
РН3
1s²2s²2p⁶3s²3p³
Вас заинтересует
2 года назад
2 года назад
7 лет назад
9 лет назад