• Предмет: Математика
  • Автор: Zhangirkhan947
  • Вопрос задан 3 года назад

Вычисление интегралов с иррациональными выражениями. Пожалуйста помогите! ​

Приложения:

Ответы

Ответ дал: Аноним
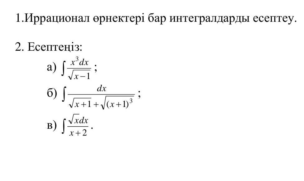
1

a)

 \int \frac{x^3\mathrm{d}x}{\sqrt{x-1}} = I

 \sqrt{x-1} = t > 0

 x-1 = t^2

 x = t^2 +1

 \mathrm{d}x = 2t\mathrm{d}t

 x^3 = (t^2 +1)^3

 I = \int \frac{(t^2+1)^3}{t}\cdot 2t\;\mathrm{d}t = 2\int(t^2+1)^3\;\mathrm{d}t =

 = 2\int (t^6 + 3t^4 + 3t^2 + 1)\;\mathrm{d}t =

 = 2\cdot(\frac{t^7}{7} + 3\cdot\frac{t^5}{5} + 3\cdot\frac{t^3}{3} + t)+C =

 = \frac{2}{7}\cdot(x-1)^{\frac{7}{2}} + \frac{6}{5}\cdot(x-1)^{\frac{5}{2}} +

 + 2\cdot(x-1)^{\frac{3}{2}} + 2\cdot\sqrt{x-1} + C

б)

 \int \frac{\mathrm{d}x}{\sqrt{x+1} + \sqrt{(x+1)^3}} =

 = \int \frac{\mathrm{d}x}{\sqrt{x+1}+(x+1)\cdot\sqrt{x+1}} = I

 \sqrt{x+1} = t > 0

 x+1 = t^2

 x = t^2 -1

 \mathrm{d}x = 2t\mathrm{d}t

 I = \int\frac{2t\mathrm{d}t}{t+t^2\cdot t} = \int\frac{2\mathrm{d}t}{1+t^2} =

 = 2\int\frac{\mathrm{d}t}{1+t^2} = 2\mathrm{arctg}t + C =

 = 2\cdot\mathrm{arctg}(\sqrt{x+1}) + C

в)

 \int\frac{\sqrt{x}\mathrm{d}x}{x+2} = I

 \sqrt{x} = t

 x = t^2

 \mathrm{d}x = 2t\mathrm{d}t

 I = \int\frac{t\cdot 2t\mathrm{d}t}{t^2+2} = 2\cdot\int\frac{t^2}{t^2+2}\;\mathrm{d}t =

 = 2\cdot\int\frac{t^2 + 2 - 2}{t^2+2}\;\mathrm{d}t =

 = 2\cdot\int(1 - \frac{2}{t^2+2})\;\mathrm{d}t =

 = 2\cdot( t - 2\cdot\int\frac{\mathrm{d}t}{t^2+2}) + C =

 = 2t - 4\cdot\int\frac{\mathrm{d}t}{t^2+2} + C =

 = 2t - 2\sqrt{2}\cdot\mathrm{arctg}(\frac{t}{\sqrt{2}}) + C =

 = 2\sqrt{x} - 2\sqrt{2}\cdot\mathrm{arctg}\sqrt{\frac{x}{2}} + C

Вас заинтересует