• Предмет: Математика
  • Автор: Аноним
  • Вопрос задан 3 года назад

Помогите пожалуйсто​

Приложения:

Ответы

Ответ дал: Bloorysnake
0

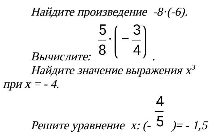
1) -8×(-6)=48

2)

 \frac{5}{8}  \times ( -  \frac{3}{4} ) =  -  \frac{5 \times 3}{8 \times 4}  =  -  \frac{15}{32}

3) х³ = (-4)³ = -64

4)

x \div ( -  \frac{4}{5} ) =  - 1.5 \\ x =  - 1.5  \times ( - 0.8) \\ x = 1.2

Вас заинтересует