• Предмет: Математика
  • Автор: kroliklunnyy
  • Вопрос задан 3 года назад

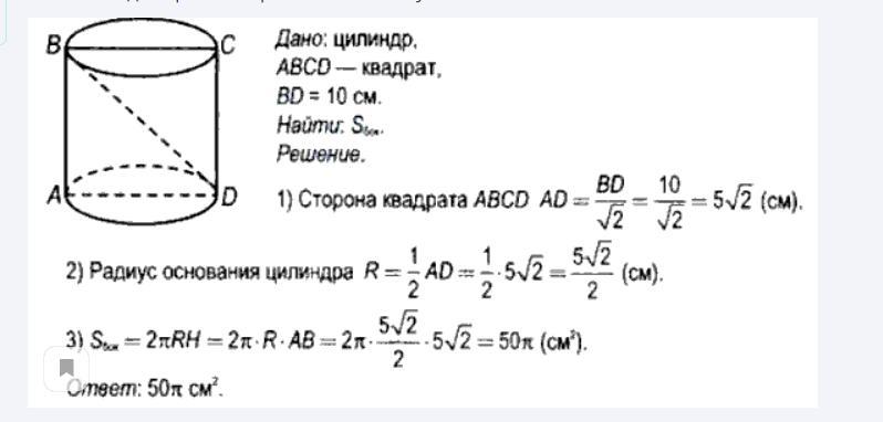
Осевое сечение цилиндра - квадрат, длина диагонали которого равна 10 см. Вычислите площадь боковой поверхности цилиндра. Число пи принимать примерно равным 3.

Ответы

Ответ дал: kirill1234555
2

Ответ:

Пошаговое объяснение:

Приложения:
Вас заинтересует