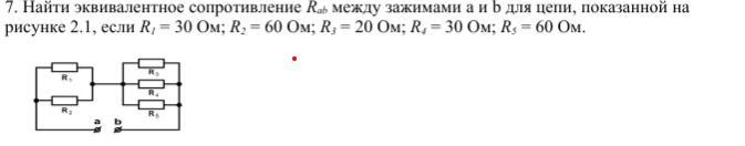
7 Найти эквивалентное сопротивление Rab между зажимами a и b для цепи, показанной на
рисунке 2.1, если R1 = 30 Ом; R2 = 60 Ом; R3 = 20 Ом; R4 = 30 Ом; R5 = 60 Ом.
Приложения:

Ответы
Ответ дал:
3
Ответ:
Объяснение:
эквиваленты сопротивлений
r12 = R1*R2 / (R1+R2) = 30*60 / (30+60) = 20 Ом
r45 = R4*R5 / (R4+R5) = 30*60 / (30+60) = 20 Ом
r45=R3 = 20 Ом
r345 = R3/2 = 20 / 2 = 10 Ом
Общее сопротивление
Rab= r12+r345 = 20+10 = 30 Ом
lesenkogalina673:
ты математик че нарешал не поавельно
Вас заинтересует
2 года назад
2 года назад
2 года назад
2 года назад
7 лет назад