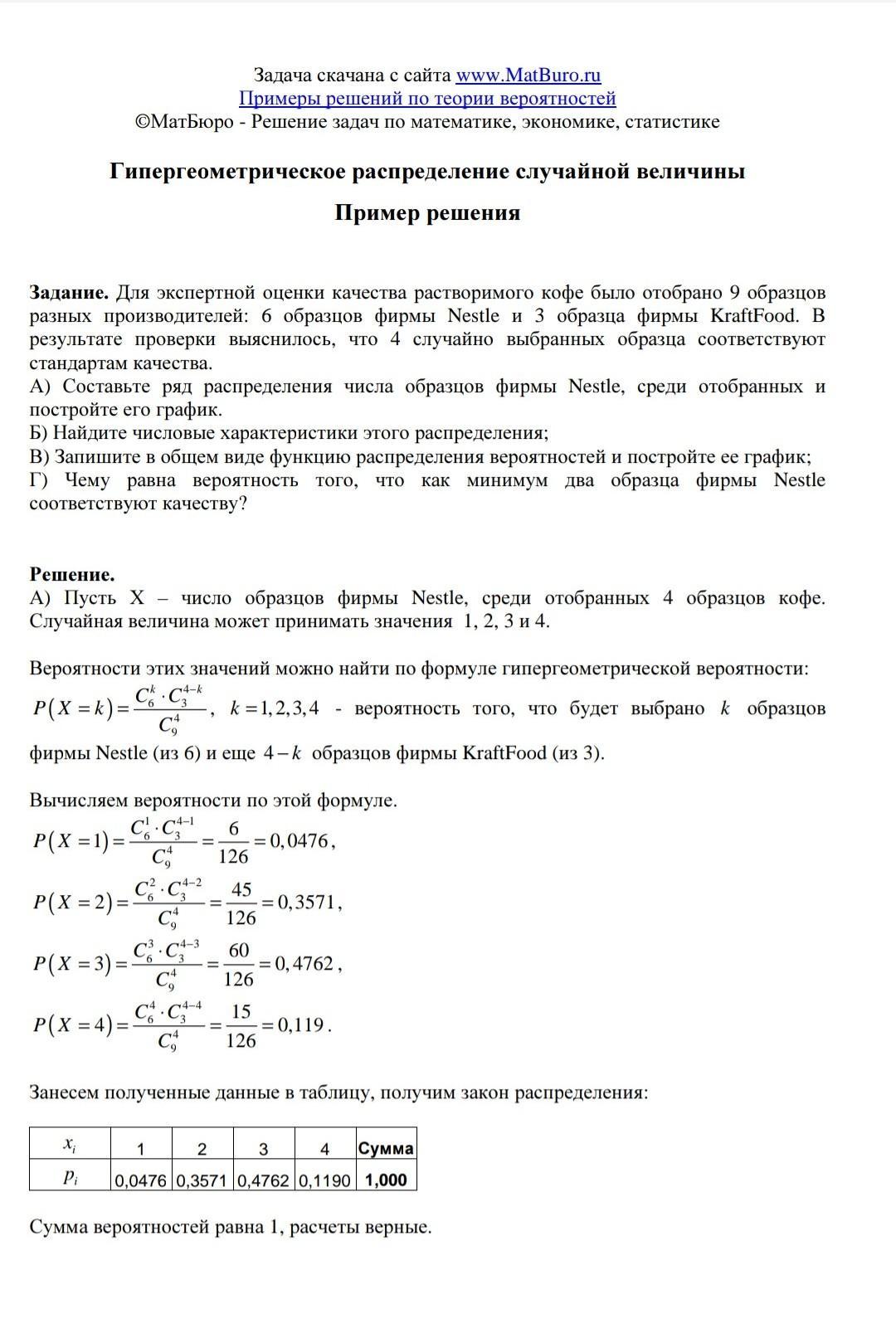
В салоне мобильной техники представлены 4 модели телефона Samsung, 5 моделей телефона Honor и 6 моделей телефона Apple. В течение дня было продано 3 телефона.
а) Составьте ряд распределения числа телефонов Samsung , среди 3 проданных телефонов, и постройте его график;
б) Найдите числовые характеристики этого распределения;
в) Запишите в общем виде функцию распределения вероятностей и постройте ее график;
г) Чему равна вероятность того, что в течение дня было продано как минимум два телефона Samsung?
Ответы
Ответ дал:
1
Ответ:
Можно значения поменять соответственно с заданием. А так решение есть
Приложения:



Вас заинтересует
2 года назад
2 года назад
7 лет назад
7 лет назад
9 лет назад