• Предмет: Математика
  • Автор: terriblefate
  • Вопрос задан 3 года назад

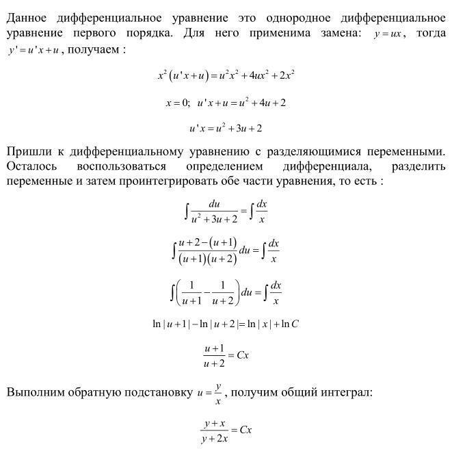
Показать, что данные дифференциальные уравнения являются однородными и решить их (форматирование на фотографии)
x^2y`=y^2+4xy+2x^2

Приложения:

Ответы

Ответ дал: Аноним
1

Ответ:

решение смотрим на фото.

Пошаговое объяснение:

Дифференциальное уравнение однородное, так как (\lambda x)^2y'=(\lambda y)^2+4\cdot \lambda x\cdot \lambda y+2\cdot (\lambda x)^2 и получаем x^2y'=y^2+4xy+2x^2

Приложения:
Вас заинтересует