• Предмет: Физика
  • Автор: vudukkata543
  • Вопрос задан 3 года назад

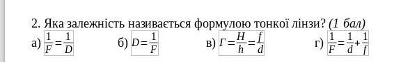
яка залежність називається формулою тонкої лінзи

Приложения:

Ответы

Ответ дал: inosov
22

Ответ:

г)

Объяснение:

Це формула тонкої лігнзи


vudukkata543: спасібкі за помащь.ня
Вас заинтересует