Ответы
Ответ дал:
1
Ответ:
Пошаговое объяснение:
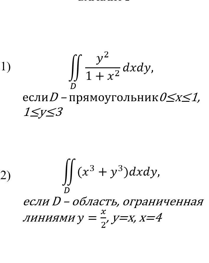
1) с первым интегралом все достаточно просто
здесь мы перейдем к повторным интегралам и получим вот что
сначала вычисляем внутренний интеграл
теперь вычисляем внешний интеграл
это и есть ответ
2) со вторым придется построить графики, чтобы определить границы интегрирования по х
тут мы видим, что х изменяется 0≤х≤4
в общем-то нижний предел интегрирования можно было бы найти и путем выяснения, в какой точке пересекаются графики (через уравнение х/2 = х корень данного уравнения х=0), но лучше все же строить график
теперь, собственно приступаем к переходу и интеграции
внутренний интеграл
внешний интеграл
ответ
Приложения:

Вас заинтересует
2 года назад
2 года назад
2 года назад
2 года назад
7 лет назад
9 лет назад