Помогите пожалуйста решить.
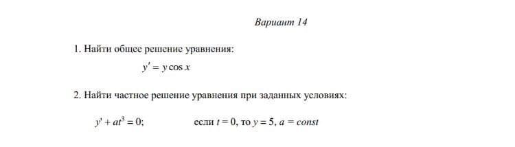
1)Найдите общее решение уравнения:
y'= y cos x
2)Найдите частное решение уравнения при заданных условиях:
y'+at^3=0 если t=0, то y=5, a= const
3) Найдите производную функции:
y=x*sin2x
4) Найдите производную сложной функции:
y=e^x/ x^5
Приложения:


Ответы
Ответ дал:
0
Ответ:
Приложения:


Вас заинтересует
2 года назад
2 года назад
2 года назад
7 лет назад
7 лет назад
9 лет назад