• Предмет: Физика
  • Автор: uzumymw06
  • Вопрос задан 3 года назад

E= 60 В
Ri= 50 кОм
R =20 Ом
L = 690 мкГн
С = 800 пФ

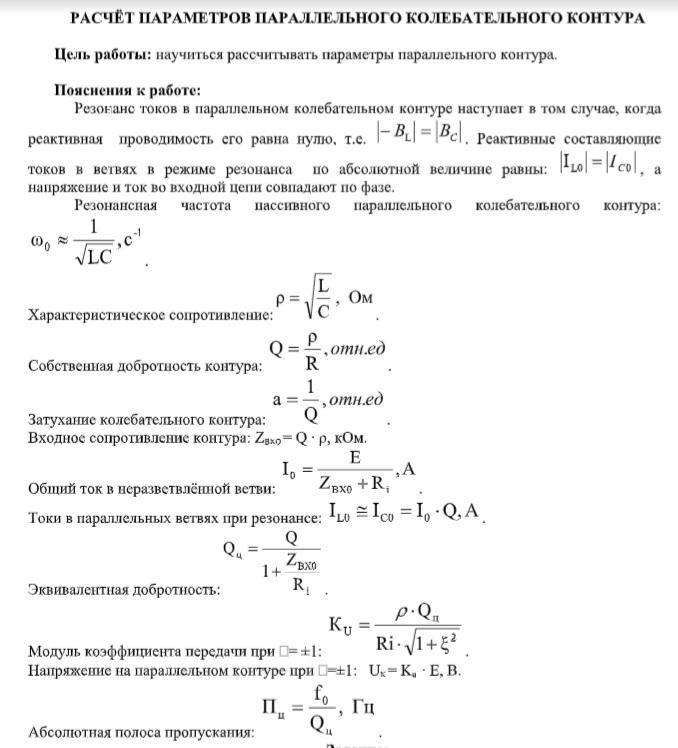
К параллельному колебательному контуру присоединён синусоидальный источник
ЭДС Е с внутренним сопротивлением Ri, с индуктивностью L, ёмкостью С, сопротивлением
потерь R.
1. Начертить схему параллельного контура с указанием токов и напряжений на
участках. Рассчитать собственные параметры контура: резонансные угловую и циклические

частоты ω 0 и f 0 , характеристическое сопротивление ρ, добротность Q, затухание а.
2. Определить параметры цепи при резонансе токов: сопротивление контура при
резонансе Z ВХ0 , входной ток I 0 и токи параллельных ветвей контура I 10 = I 20 , эквивалентную
добротность Q Ц ; модуль коэффициента передачи по напряжению К U при обобщённой
расстройке ξ=±1 и напряжение на контуре U К при этой расстройке, абсолютное значение
полосы пропускания П Ц .
3. Ответить на вопрос к задаче: Как изменится эквивалентная добротность контура Q / Ц
и полоса пропускания П / Ц , если внутреннее сопротивление источника увеличить в два раза?
Все расчёты сопровождать пояснениями.

Приложения:

Ответы

Ответ дал: romnlysenko
0

Ответ:

380

Объяснение: я хз но так))

Вас заинтересует