• Предмет: Алгебра
  • Автор: oliyarnik14
  • Вопрос задан 3 года назад

Помогите пожалуйста буду должен

Приложения:

Ответы

Ответ дал: arsik32
1

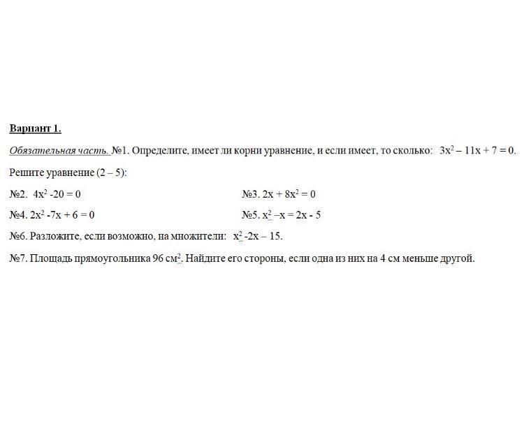
1) 3x^2 - 11x + 7 = 0

D = b^2 - 4ac = (-11) ^2 - 4*3*7 = 37; √D = √37

x1= (-b - √D) / 2a = (11 - √37) / 6

x2 = (-b +√D) / 2a = (11 +√37) / 6

Ответ: 2 корня.

2) 4x^2 - 20 = 0

4x^2 = 20 / :4

x^2 = 5

x1 = √5

x2 = -√5

3) 2x + 8x^2 = 0

x(2+8x) =0

x=0 или

2+8x = 0

8x = -2 / :8

x = -2/8 = -1/4 = -0, 25

4) 2x^2 - 7x + 6 = 0

D=49 - 48 = 1; √D=1

x1 = (7 - 1) / 4 = 6/4 = 3/2 = 1,5

x2= (7 ±1) / 4 = 8/4 = 2

5) x^2 - x = 2x-5

x^2 - x - 2x + 5 = 0

x^2 - 3x + 5 = 0

√D = √(9 - 20) < 0 => решения нет

6) x^2 - 2x - 15 = (x+3) (x-5)

√D = √(4 + 60) = 8

x1 = (2 - 8) / 2 = -3

x2 = (2+8) / 2 = 5

7) пусть одна сторона будет х, а другая x-4, тогда:

S = x(x-4)

96 = x^2 - 4x

x^2 - 4x - 96 = 0

√D = √(16 + 384) = 20

x1 = (4-20) / 2 < 0 => не подходит, ведь сторона не может быть < 0

x2 = (4+20) / 2 = 12 (первая сторона)

12-4 = 8 (вторая сторона)


oliyarnik14: Спасибо большое!!! Реально спасли
Вас заинтересует