• Предмет: Математика
  • Автор: Aniut569
  • Вопрос задан 3 года назад

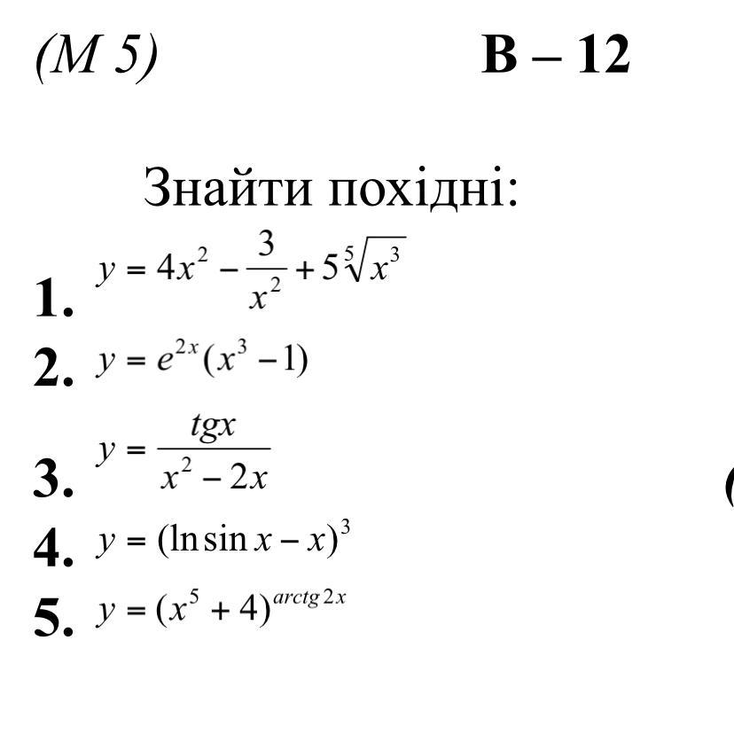
Розв‘яжіть будь ласка. Потрібно знайти похідну ( всі приклади . Даю 50 балів

Приложения:

Ответы

Ответ дал: Miroslava227
1

Ответ:

1)y' = 8x + 3 \times 2 {x}^{ - 3}  + 5 \times  \frac{3}{5}  {x}^{ -  \frac{2}{5} }  = 8x +  \frac{6}{ {x}^{3} }  +  \frac{3}{5 \sqrt[5]{ {x}^{2} } }

2)y' = 2 {e}^{2x} ( {x}^{3}  - 1) + 3 {x}^{2}  \times  {e}^{2x}  =  {e}^{2x} (2 {x}^{3}  - 2 + 3 {x}^{2} )

3)y' =  \frac{ \frac{1}{ { \cos(x) }^{2} } ( {x}^{2} - 2x) - (2x - 2)tg(x) }{ {( {x}^{2}  - 2x)}^{2} }  =  \frac{1}{( {x}^{2}  - 2x) { \cos(x) }^{2} }  -  \frac{(2x - 2)tg(x)}{ {( {x}^{2}  - 2x)}^{2} }

4)y' = 3 {( ln( \sin(x)  - x) }^{2}  \times ( \frac{1}{ \sin(x) }  \times  \cos(x)  - 1) = 3 {( ln( \sin(x) )  - x)}^{2}  \times (ctg(x) - 1)

5)y =  {( {x}^{5}  + 4)}^{arctg(2x)}

Находим по формуле:

y' = ( ln(y) )' \times y

( ln(y))'  = ( ln(  {( {x}^{5}  + 4)}^{arctg(2x)} )'  = (arctg(2x) \times  ln( {x}^{5} + 4 ) )' =  \frac{1}{1 + 4 {x}^{2} }  \times 2 ln( {x}^{5}  + 4)  +  \frac{1}{ {x}^{5}  + 4}  \times 5 {x}^{4} arctg(2x)

y' =  {({x}^{5}  + 4)}^{arctg(2x)} \times (  \frac{2 ln( {x}^{5}  + 4) }{1 + 4 {x}^{2} }  +  \frac{5 {x}^{4}arctg(2x) }{ {x}^{5}  + 4} )


Aniut569: Можеш ще з границею помогти будьласка
Вас заинтересует
2 года назад