• Предмет: Алгебра
  • Автор: 147VM
  • Вопрос задан 11 лет назад

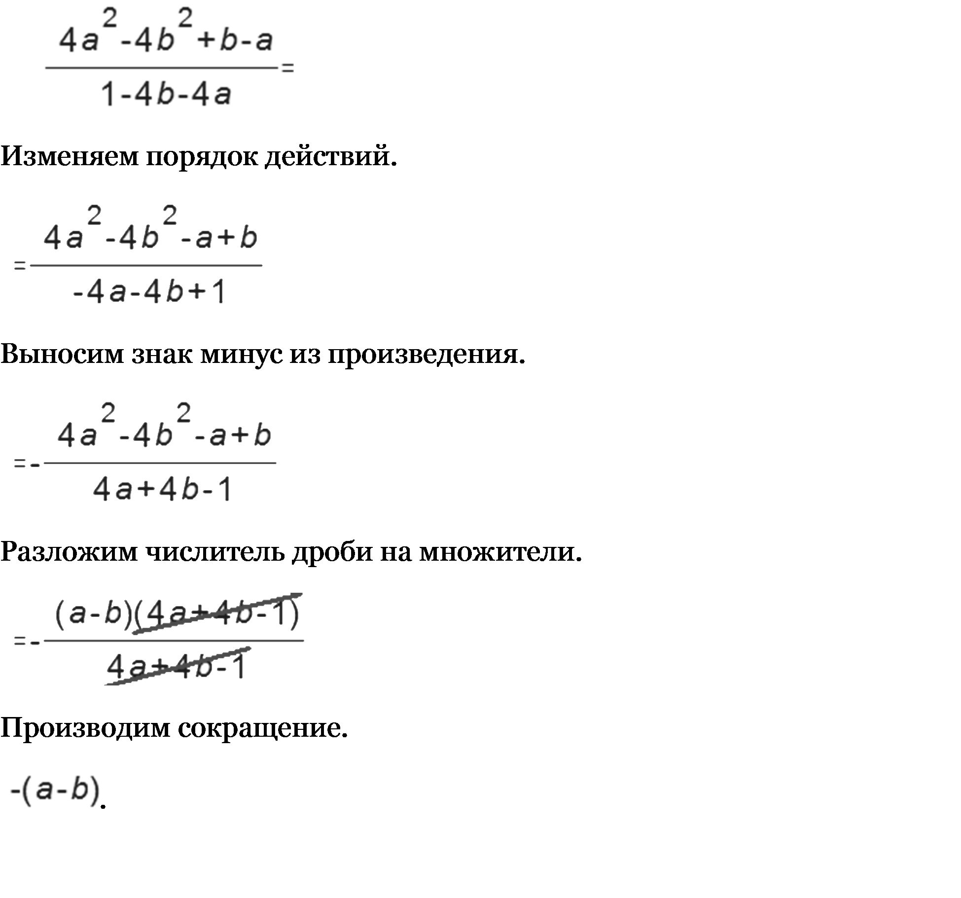
4a²-4b²+b-a 

  1-4b-4a

 

Сократите дробь.

Ответы

Ответ дал: triolana
0

файл

-----------------------------------

Приложения:
Ответ дал: Svet1ana
0

frac{4a^{2}-4b^{2}+b-a}{1-4b-4a}=frac{4(a^{2}-b^{2})-a+b}{-4a-4b+1}=frac{4(a-b)(a+b)+(-a+b)}{-(4a+4b-1)}=-frac{4(a-b)(a+b)-(a-b)}{4a+4b-1}=-frac{4(a-b)(a+b)-1(a-b)}{4a+4b-1}=

 

-frac{(a-b)(4a+4b-1)}{(4a+4b-1)}=-frac{a-b}{1}=-(a-b)=-a+b=b-a

Приложения:
Вас заинтересует