• Предмет: Геометрия
  • Автор: Аноним
  • Вопрос задан 3 года назад

ДАЮ 100 БАЛЛОВ !!!!! РЕШИТЕ СРОЧНЯК

Приложения:

Ответы

Ответ дал: RTA1414
1

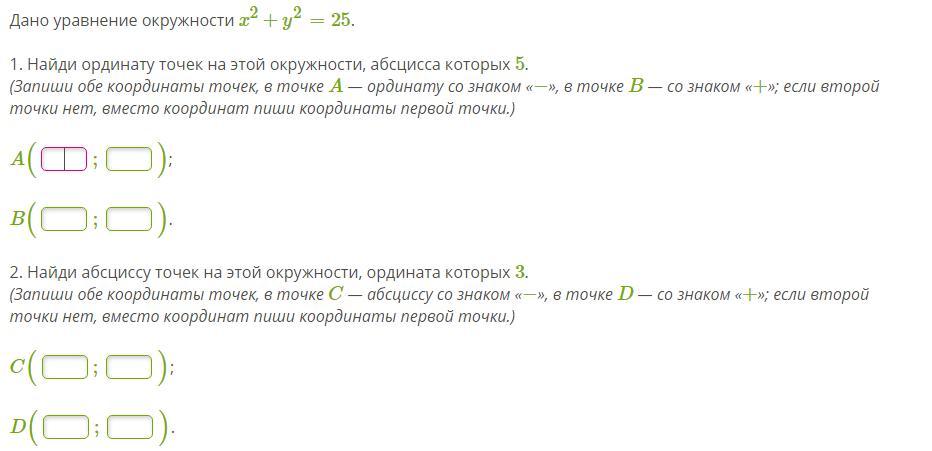
Ответ: 1) А (5; 0),   В(5; 0).  2) С (-4; 3),  D (4; 3).

Объяснение: х²+у²=25

1)  При х=5   25+у²=25;  у²=0;  у=0.

    Ответ: А (5; 0),   В(5; 0).

2)  При у=3  х²+9=25;   х²=16;   х=±4.

   Ответ:  С (-4; 3),  D (4; 3).


Аноним: правильно!!!
Вас заинтересует