• Предмет: Алгебра
  • Автор: Jefexon
  • Вопрос задан 3 года назад

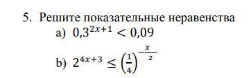
Решите показательные неравенства

Приложения:

Ответы

Ответ дал: canadagamawppr
1

Ответ:

На фото

Объяснение:

На фото

Приложения:
Ответ дал: 68tata
0

Решение:

а)0,3²ˣ⁺¹<0,3² так как 0,3<1, то

2x+1>2;

2х>2-1;

x>1:2;

x>0,5

Ответ: х ∈ (0,5 ; +∞)

б)

2^4^x^+^3 \leq  (\frac{1}{4})^-^\frac{x}{2}  ;\\\\2^4^x^+^3\leq \frac{(1)^-^\frac{x}{2} }{(4)^-^\frac{x}{2} } ;\\\\2^4^x^+^3\leq1*(2^2)^\frac{x}{2};\\\\2^4^x^+^3\leq 2^x

так как 2>1, то

4х+3≤х;

4х-х≤-3;

3х≤-3;

х≤-1.

Ответ: х ∈ (-∞; -1]

Вас заинтересует