• Предмет: Алгебра
  • Автор: Людуська
  • Вопрос задан 11 лет назад

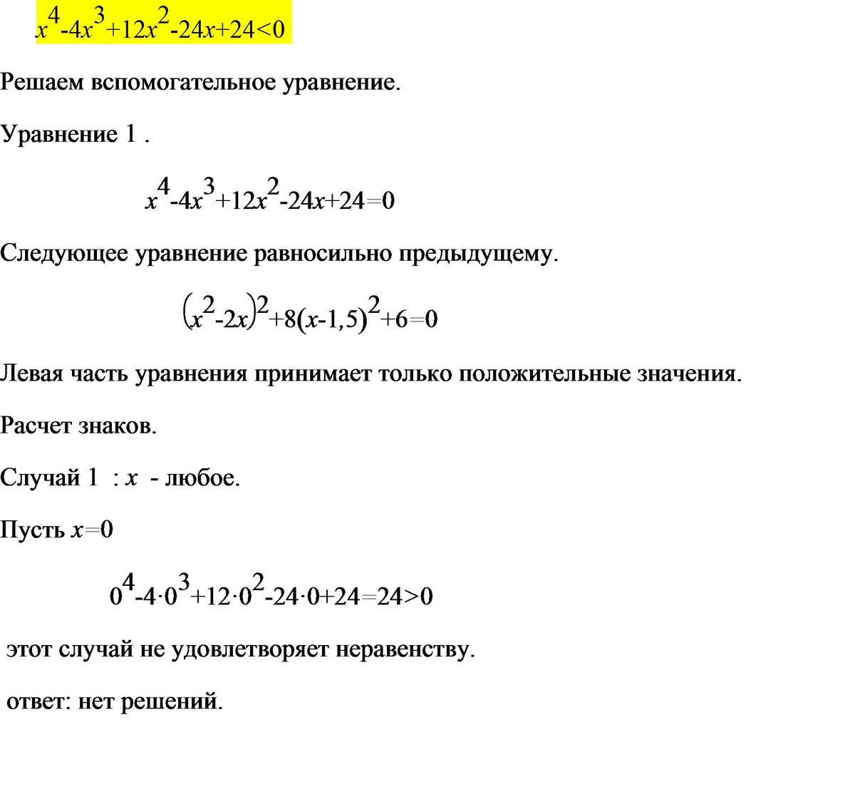
решите неравенство:

x^4-4x^3+12x^2-24x+24<0

Ответы

Ответ дал: triolana
0

файл

-------------------------------

Приложения:
Вас заинтересует