• Предмет: Физика
  • Автор: mrmaks2046
  • Вопрос задан 3 года назад

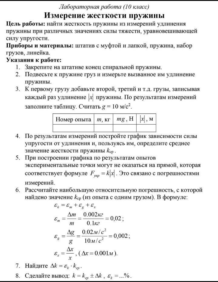
Помогите решить лабораторную работу
ДАЮ 40 БАЛЛОВ

Приложения:

Ответы

Ответ дал: asukilove
0

Ответ:

какой предмет? Я не понимаю просто

Вас заинтересует