• Предмет: Физика
  • Автор: intriga25
  • Вопрос задан 3 года назад

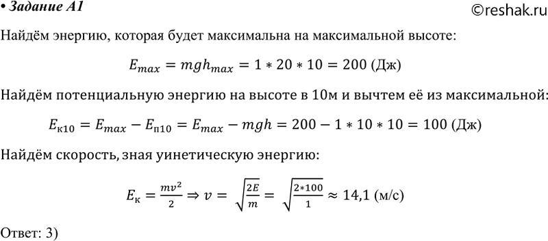
Тело массой 1 кг, брошенное вертикально вверх с поверхности земли, достигло максимальной высоты 20 м. Определите скорость тела на высоте 10 м, если сопротивление воздуха пренебрежимо мало. Ускорение свободного падения считайте равным 10 м/с2.
Укажите правильный вариант ответа:
10 м/с
7 м/с
14,1 м/с
20 м/с

Ответы

Ответ дал: SovaVNochi
0

Ответ:

14,1 м/с

Объяснение:

Приложения:
Вас заинтересует