• Предмет: Математика
  • Автор: flash77779
  • Вопрос задан 3 года назад

Математика. Срочно. Задание на фото. Нужно расписать.

Приложения:

Ответы

Ответ дал: SultanO3
6

Ответ:

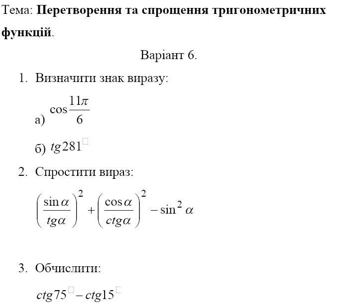
Задание 1.

a)

 \cos( \frac{11\pi}{6} )  =  \cos( \frac{11 \times 180}{6} )

= cos (330°)

Знак выражения будет +, так как при градусных мерах 270°-360°(а у нас 330°), косинус будет положительным.

б) tg(281°) = tg(101°+180°) = tg(101°). Знак выражения будет -, так как при градусных мерах 90°-180°(а у нас 101°), тангенс будет отрицательным.

Задание 2.

( \frac{ \sin(a) }{ \tan(a) } ) {}^{2}  + ( \frac{ \cos(a) }{ \cot(a) } ) {}^{2}  -  \sin(a)  {}^{2}   =  \cos(a)  {}^{2}  +  \sin(a)  {}^{2}  -  \sin(a)  {}^{2}  =  \cos(a)  {}^{2}

Задание 3.

 \cot(75)  -  \cot(15)  =  \frac{ \sin( - 60) }{ \sin(75)  \sin(15) }  =  \frac{  - \frac{  \sqrt{3} }{2} }{ \frac{1}{4} }  =  -  \frac{ \sqrt{3} }{2}  \times 4 =  - 2 \sqrt{3}


yanameste: Помогите пожалуйста https://znanija.com/task/40701594
garismod84: здравствуйте можете мне помочь с алгеброй пожалуйста
Аноним: Здравствуйте вы не могли бы вы мне помочь с русским языком пожалуйста
Аноним: Здравствуйте вы не могли бы вы мне помочь с алгеброй пожалуйста пожалуйста умоляю
perviychelovek35: здравствуйте вы не могли бы мне помочь с геометрией пожалуйста умоляю
Вас заинтересует