• Предмет: Математика
  • Автор: danilasitnikov2001
  • Вопрос задан 3 года назад

Даю 100 баллов!!

За +- подробное решение

Приложения:

pavelt0karev: ема
pavelt0karev: вот это вопросик
danilasitnikov2001: ага
pavelt0karev: у меня уже мозги в бульон превратились
pavelt0karev: ну так у нас тут корень х .....

Ответы

Ответ дал: MatemaT123
2

Ответ:

\frac{xcos(cosx)sinx+sin(cosx)}{x^{2}}+\frac{-sin(14x-4)+14(x+3)}{4sin^{2}(7x-2)\sqrt{x+3}};

\frac{(lnx)^{lnx} \cdot (ln(lnx)+1)}{x};

0;

Пошаговое объяснение:

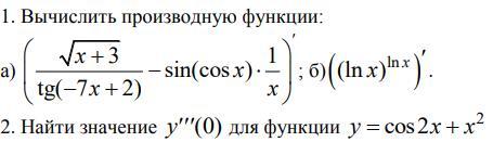
a) (\frac{\sqrt{x+3}}{tg(-7x+2)}-sin(cosx) \cdot \frac{1}{x})';

Производная суммы / разности равна сумме / разности производных:

(u \pm v)'=u' \pm v';

(\frac{\sqrt{x+3}}{tg(-7x+2)})'-(sin(cosx) \cdot \frac{1}{x})';

Производная дроби находится по следующей формуле:

(\frac{u}{v})'=\frac{u'v-uv'}{v^{2}};

Тангенс — функция нечётная:

tg(-x)=-tg(x);

(\frac{\sqrt{x+3}}{tg(-7x+2)})'=(\frac{\sqrt{x+3}}{tg(-(7x-2))})'=(\frac{\sqrt{x+3}}{-tg(7x-2)})'=\frac{-(\sqrt{x+3})' \cdot tg(7x-2)+\sqrt{x+3} \cdot (tg(7x-2))'}{tg^{2}(7x-2)};

В числителе находятся производные сложных функций. Они находятся по следующей формуле:

(f(g(x)))'=f'(g(x)) \cdot g'(x);

(\sqrt{x+3})'=(\sqrt{x+3})' \cdot (x+3)'=(\sqrt{x+3})' \cdot (x'+3')=(\sqrt{x+3})' \cdot (1+0)=

=(\sqrt{x+3})';

Заменим х + 3 на t. Получим:

(\sqrt{t})';

Это табличная производная:

(\sqrt{t})'=\frac{1}{2\sqrt{t}};

Вернёмся к замене:

(\sqrt{x+3})'=\frac{1}{2\sqrt{x+3}};

Также найдём вторую производную сложной функции:

(tgx)'=\frac{1}{cos^{2}x};

(tg(7x-2))'=(tg(7x-2))' \cdot (7x-2)'=(tg(7x-2))' \cdot ((7x)'-2')=(tg(7x-2))' \cdot

\cdot (7 \cdot x'-0)=(tg(7x-2))' \cdot (7 \cdot 1-0)=7 \cdot (tg(7x-2))'=\frac{7}{cos^{2}(7x-2)};

Подставим полученные производные в дробь:

\frac{-tg(7x-2)}{2tg^{2}(7x-2)\sqrt{x+3}}}+\frac{7\sqrt{x+3}}{tg^{2}(7x-2) \cdot cos^{2}(7x-2)}=\frac{-tg(7x-2)cos^{2}(7x-2)+14(x+3)}{2tg^{2}(7x-2)cos^{2}(7x-2)\sqrt{x+3}}=

=\frac{-sin(14x-4)+14(x+3)}{4sin^{2}(7x-2)\sqrt{x+3}};

Теперь найдём производную второго слагаемого в скобке:

(sin(cosx) \cdot \frac{1}{x})';

Производная произведения находится по следующей формуле:

(u \cdot v)'=u'v+uv';

(sin(cosx) \cdot \frac{1}{x})'=(sin(cosx))' \cdot \frac{1}{x}+sin(cosx) \cdot (\frac{1}{x})'=sin'(cosx) \cdot (cosx)' \cdot \frac{1}{x}+

+sin(cosx) \cdot (x^{-1})'=cos(cosx) \cdot (-sinx) \cdot \frac{1}{x}+sin(cosx) \cdot (-1) \cdot x^{-1-1}=

=-cos(cosx) \cdot sinx \cdot \frac{1}{x}-sin(cosx) \cdot x^{-2}=-\frac{cos(cosx)sinx}{x}-\frac{sin(cosx)}{x^{2}}=

=-(\frac{xcos(cosx)sinx+sin(cosx)}{x^{2}});

Подставим полученные значения производных в исходный пример:

(\frac{\sqrt{x+3}}{tg(-7x+2)}-sin(cosx) \cdot \frac{1}{x})'=\frac{-sin(14x-4)+14(x+3)}{4sin^{2}(7x-2)\sqrt{x+3}}-(-(\frac{xcos(cosx)sinx+sin(cosx)}{x^{2}}))=

=\frac{xcos(cosx)sinx+sin(cosx)}{x^{2}}+\frac{-sin(14x-4)+14(x+3)}{4sin^{2}(7x-2)\sqrt{x+3}};

b) ((lnx)^{lnx})';

(u^{v})'=u^{v} \cdot (v \cdot lnu)';

((lnx)^{lnx})'=(lnx)^{lnx} \cdot (lnx \cdot ln(lnx))'=(lnx)^{lnx} \cdot ((lnx)' \cdot ln(lnx)+lnx \cdot

\cdot (ln(lnx))')=(lnx)^{lnx} \cdot (\frac{1}{x} \cdot ln(lnx)+lnx \cdot ln'(lnx) \cdot (lnx)')=(lnx)^{lnx} \cdot (\frac{1}{x} \cdot ln(lnx)+

+lnx \cdot \frac{1}{lnx} \cdot \frac{1}{x})=(lnx)^{lnx} \cdot (\frac{1}{x} \cdot ln(lnx)+\frac{1}{x})=(lnx)^{lnx} \cdot (\frac{1}{x} \cdot (ln(lnx)+1)=

=\frac{(lnx)^{lnx} \cdot (ln(lnx)+1)}{x};

2. \quad y=cos2x+x^{2};

y'=(cos2x+x^{2})';

y'=(cos2x)'+(x^{2})';

y'=cos'(2x) \cdot (2x)'+2x^{2-1};

y'=-2sin2x+2x;

y''=(y')';

y''=(-2sin2x+2x)';

y''=(-2sin2x)'+(2x)';

y''=-2 \cdot sin'(2x) \cdot (2x)'+2;

y''=-4cos2x+2;

y'''=(y'')';

y'''=(-4cos2x+2)';

y'''=(-4cos2x)'+2';

y'''=-4 \cdot cos'(2x) \cdot (2x)'+0;

y'''=8sin2x;

y'''(0)=8sin(2 \cdot 0)=8sin0=0;

Вас заинтересует