• Предмет: Алгебра
  • Автор: malikasaeva10
  • Вопрос задан 3 года назад

П О Ж А Л У Й С ТА ПОМОГИТЕ

Приложения:

undecide2l1: Я Н Е З НА Ю К А К Э Т О Д Е Л А Т Ь
malikasaeva10: Б Л И Н И Ч Т О Ж Е М Н Е. ДЕ ЛА ЬТЬ
malikasaeva10: Я НИХРЕНА НЕ ПОНИМАЮ ЭТУ ТУ ПУСТЬ Ю М О Т Е М О Т И К У !!!!.!.!.()..):₽@2’вивру

Ответы

Ответ дал: Arabro02
0

Ответ:

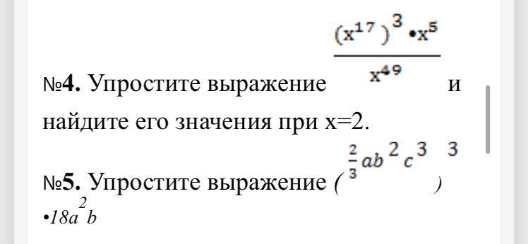
№4   x=2

(х^17)^3*x^5:х^49=x^51*x^5:x^49=x^56:х^49=x^7=2^7=128

ответ-128

№5  

(2:3аb^2*c^3)^3*18a^2b=2:3ab^6c^9*18a^2b=12a^2b^6c^9

ответ-12a^2b^6c^9

ели зделал лайк плиз

и лутчий ответ


Arabro02: правильно?
Ответ дал: liza4252
0

короче,файл не прикрепляется,напишу так

4) х⁵⁶/х⁴⁹=х⁷

если х=2,то 2⁷=128

5)8/27а³b⁶c⁹×18a²b

Вас заинтересует