• Предмет: Математика
  • Автор: Аноним
  • Вопрос задан 3 года назад

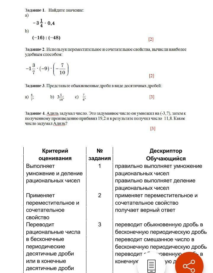
Пожалуйста прошу помогите срочно​

Приложения:

Ответы

Ответ дал: mirakauymbaeva240985
1

Ответ:

#1

а)-1,3

в)1/3

#2ответ на фото

#3

а)0,6

в)3,3

с)0,9

#4

пусть х задуманное число

х×(-3,7)+19,2=11,8

-3,7х=11,8-19,2

-3,7х=-7,4

х=2

ответ:число 2 задумал Адиль

это вроде правильно

Приложения:
Вас заинтересует