Ответы
Ответ дал:
0
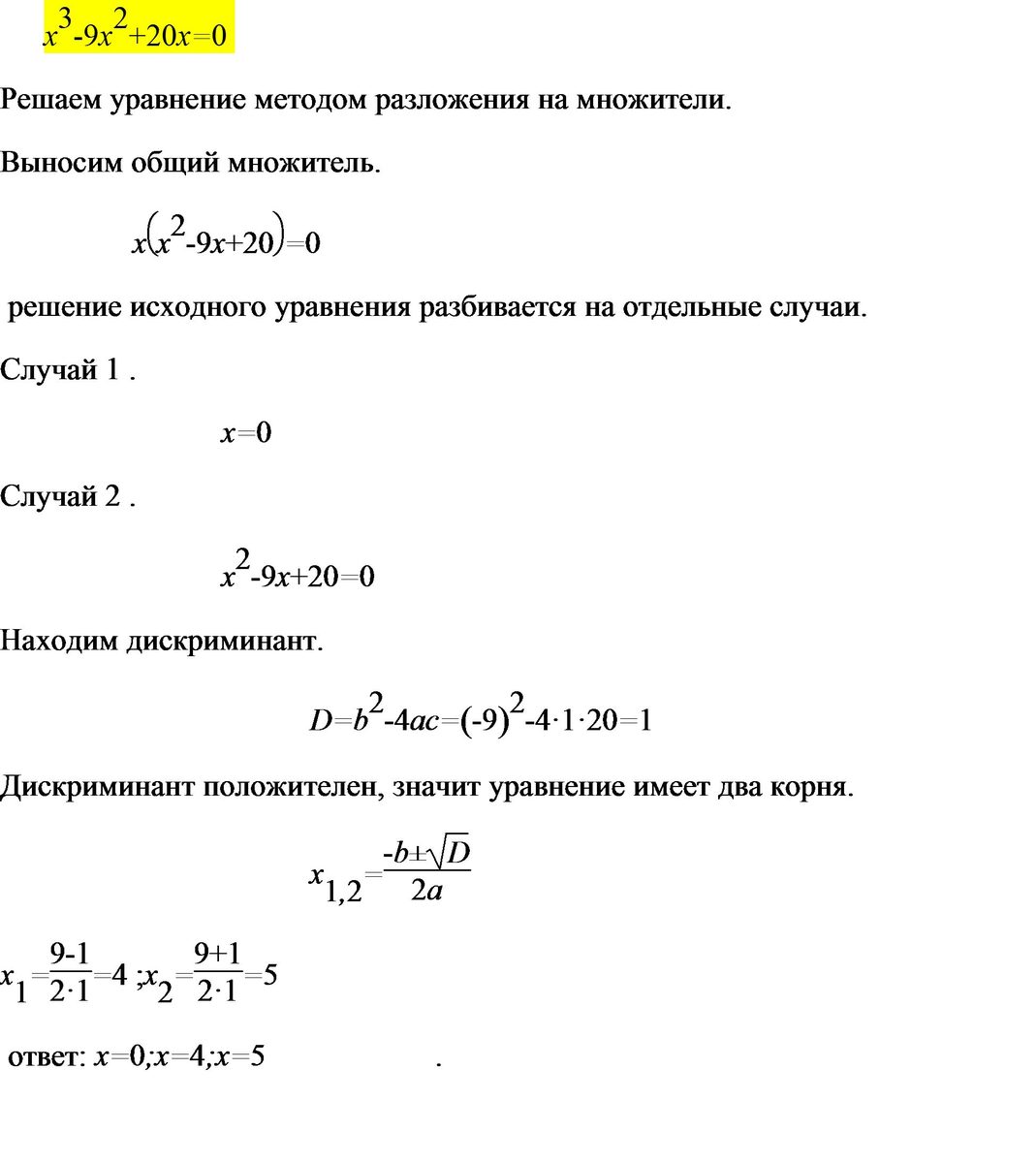
x^3-9x^2+20x=0
(x-5)(x-4)x
x-5=0 или x-4=0 x=0
x=5 x=4
Ответ дал:
0
файл
-------------------------------
Приложения:

Вас заинтересует
2 года назад
2 года назад
8 лет назад
8 лет назад
10 лет назад
10 лет назад