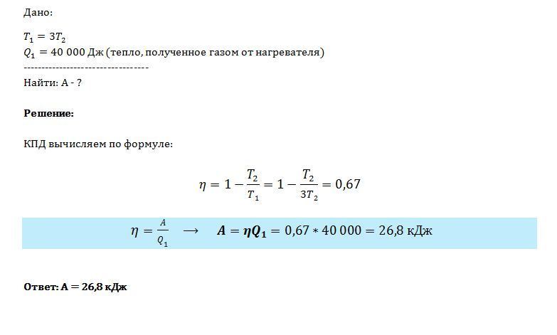
В идеальном тепловом двигателе абсолютная температура нагревателя в 3 раза выше, чем температура холодильника. Нагреватель передал газу кол-во теплоты 40000 Дж. Какую работу совершил газ?
Ответы
Ответ дал:
0
Решение во вложении:
Приложения:

Вас заинтересует
2 года назад
2 года назад
8 лет назад
10 лет назад
10 лет назад
10 лет назад