• Предмет: Математика
  • Автор: mischaaa
  • Вопрос задан 3 года назад

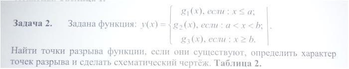
Найти точки разрыва функции
g1(x)=2x^2 g2(x)=√x g3(x)=2^x a=0 b=1
помогите пожалуйста

Приложения:

Ответы

Ответ дал: roman2006kondrashov2
0

Ответ:

я не знаю

Пошаговое объяснение:

Вас заинтересует