• Предмет: Физика
  • Автор: nazimlay15
  • Вопрос задан 3 года назад

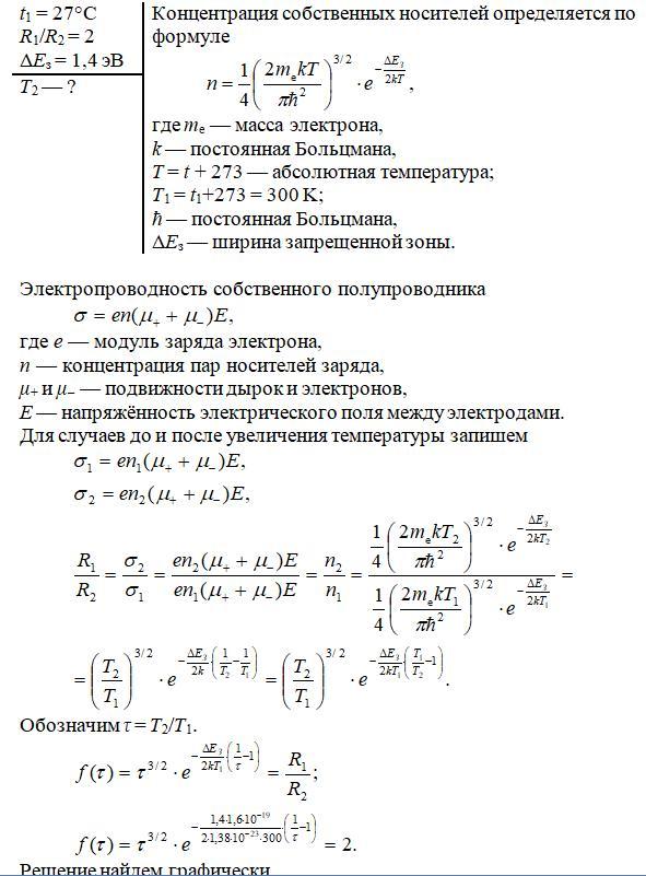
При нагревании чистого полупроводника от температуры t1 = 27◦C до некоторой температуры T2 его сопротивление уменьшилось в два раза. Найдите эту температуру, если ширина запрещенной зоны данного полупроводника равна ∆E = 1, 4 эВ.

Ответы

Ответ дал: mobsash
1

ну вот как то так все на фото

Объяснение:

Приложения:
Вас заинтересует