• Предмет: Алгебра
  • Автор: 2005Аня2005
  • Вопрос задан 3 года назад

Пожалуйста, срочно!!!!

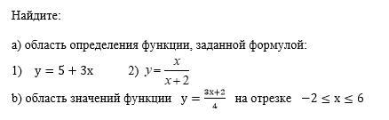
Найдите:

Приложения:

Ответы

Ответ дал: Zombynella
3

Ответ:

В решении.

Объяснение:

а) Найти область определения функций:

1) у = 5 + 3х

Область определения - это проекция графика функции на ось Ох.

Обозначается как D(f) или D(у).

График данной функции - прямая линия, не ограниченная ничем и проецируется на любую точку оси Ох.  

Область определения данной функции - множество всех действительных чисел (х может быть любым).

Запись: D(у) = х∈R.

2) у = х/(х + 2)

Известно, что знаменатель дроби не может быть равен нулю, поэтому х не может быть равен -2, а при остальных значениях х функция существует.

Запись: D(у) = х∈R : х ≠ -2.

б) Найти область значений функции у = (3х + 2)/4

на отрезке -2 <= x <= 6.

Придать х значение -2, подставить в уравнение и вычислить у:

у = (3 * (-2) + 2)/4

у = (-6 + 2)/4

у = -4/4

у= -1;

Придать х значение 6, подставить в уравнение и вычислить у:

у = (3*6 + 2)/4

у = (18 + 2)/4

у = 20/4

у = 5.

При х∈[-2; 6] область значений данной функции Е(у) = [-1; 5];                      

(При х больше либо равном -2 до х меньше либо равном 6, у будет больше либо равен -1, до меньше либо равен 5).

Вас заинтересует