• Предмет: История
  • Автор: hdhhdhdjdhgd
  • Вопрос задан 3 года назад

помогите в ставить пропуски
на руском
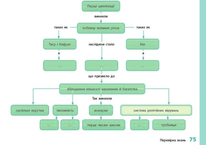
первая цифелизация поблизу рек таких как Тигер,Ефрат надстало в супельнии вирсти,письмо монархи закон грабници​

Приложения:

Ответы

Ответ дал: GubogloRoman8d
0

Ответ:

а мона на русском

Объяснение:


hdhhdhdjdhgd: написано в описании
Вас заинтересует