Ответы
Ответ дал:
1
Ответ:
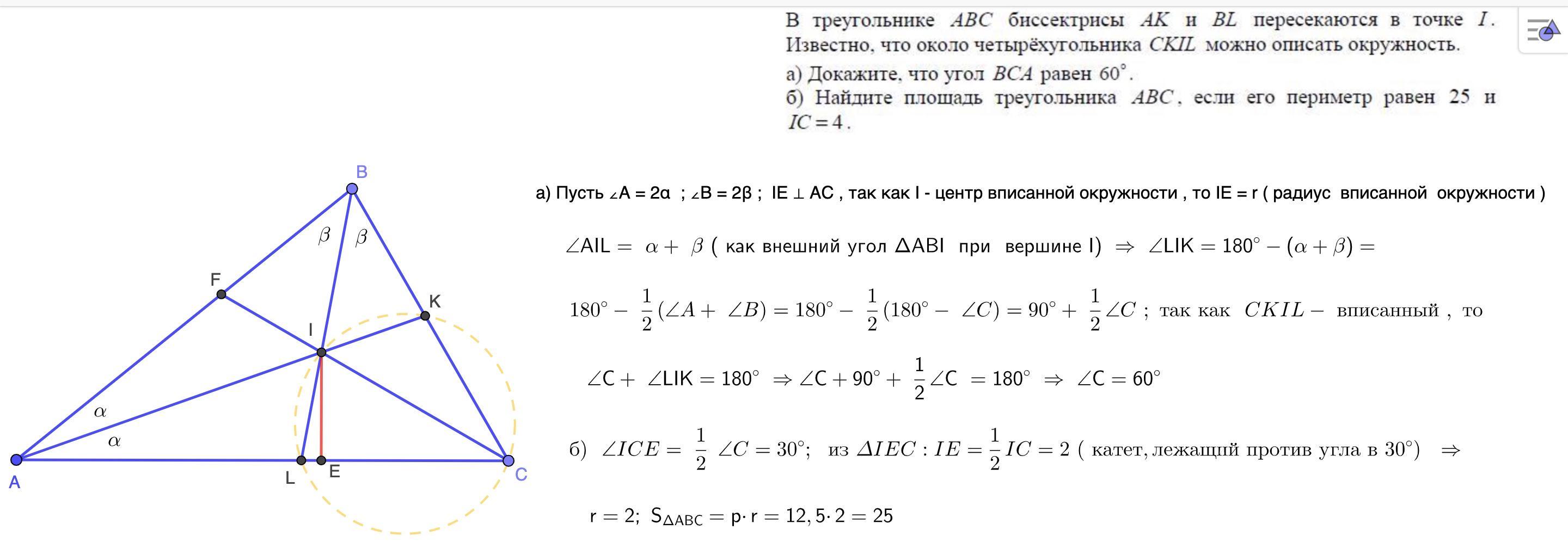
25
Объяснение:
Приложения:

Вас заинтересует
2 года назад
2 года назад
2 года назад
7 лет назад
7 лет назад
9 лет назад
9 лет назад