• Предмет: Математика
  • Автор: anadezdin087
  • Вопрос задан 3 года назад

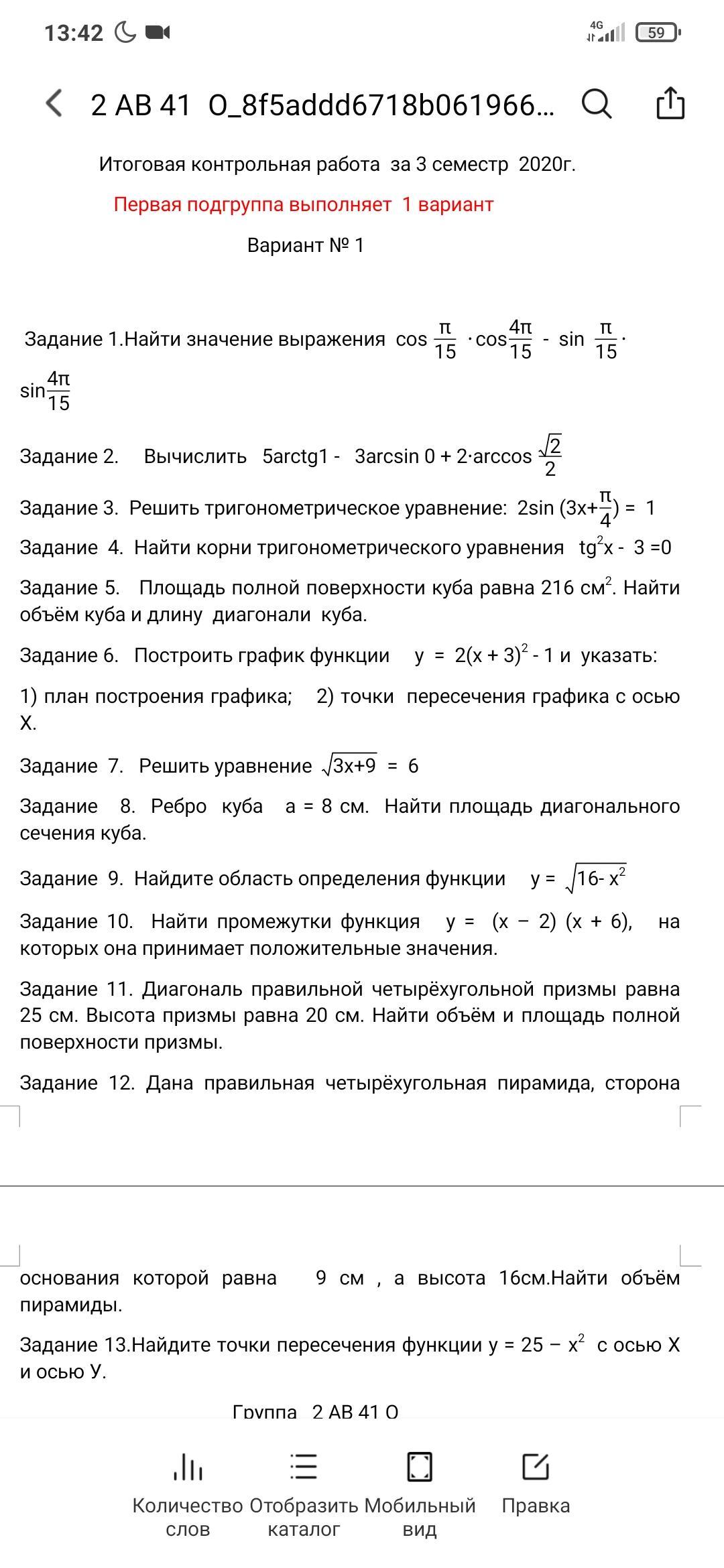
Помогите решить пожайлуста первый номер на фотографии

Приложения:

Ответы

Ответ дал: 20danik03
0

Ответ:

0,5

Пошаговое объяснение:

Есть правило для этого уравнения: cos(x)cos(y)-sin(x)sin(y)=cos(x+y)

Всё подставляем и получается cos(5π:15)=cos(π:3)=0,5

Вас заинтересует